| Description | SysFEAT Outcome Centric Model focuses on outcomes delivered by the the enterprise to its customers. 1. Delivered outcomes are discovered through customer research and are designed to shape products (goods & services) that meet customer expectations. 2. Business entities and enabling systems are designed and monitored so that: a. outcomes are delivered at an optimal cost/quality ratio. b. business operations are resilient against risks and threats 4. Delivered outcomes are monitored to ensure effective product/market fit and continuous improvement. |
|---|---|
| References | SysFEAT - Outcome centric approach presentation |
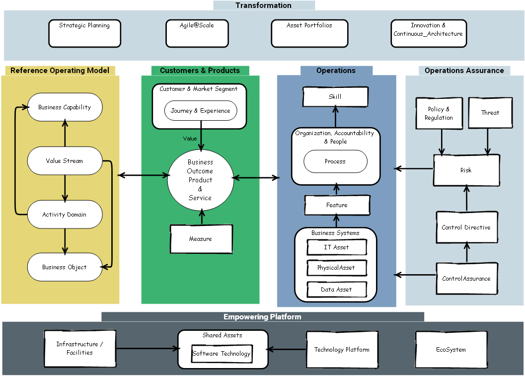
| Corresponding SysFEAT Domain | Outcome centric meta-model (Overview) |
| Framework Concept | Framework Definition | SysFEAT Concept | SysFEAT Definition |
|---|---|---|---|
Activity Domain |
Operating Domain |
An Operating Domain is a Macro functional division of labor within an enterprise, acting as a Conceptual Agent. It embodies a collection of interrelated Business Functions which collaboratively provide one or more Business Capability(ies). Operating Domains serve as the highest hierarchical grouping of Business Functions within the enterprise's Conceptual Environment. References: Christensen Institute - Modularity OMG - UAF - OperationalPerformer Russell Ackoff - System of concepts - FunctionalDivisionOfLabor |
|
Agile@Scale |
Confronted with a large, complex problem, enterprise stakeholders break it into modules, develop solutions to each component through rapid prototyping and tight feedback loops, and integrate the solutions into a coherent whole. They place more value on adapting to change than on sticking to a plan, and they hold themselves accountable for outcomes (such as growth, profitability, and customer loyalty), not outputs (such as lines of code or number of new products). References: HBR - Agile at scale |
Enterprise Architecting & Management |
The Enterprise Architecting & Management domain provides the concepts and tools required for Agile@Scale transformation Initiatives and associated Management Systems, along with their governing bodies (Governing Team). References: Felipe Castro - The Beginner’s Guide to OKRs SAFe© - Portfolio SAFe |
Asset Portfolios |
IT Asset Management |
IT asset management (also known as ITAM) is the process of ensuring an organization's assets are accounted for, deployed, maintained, upgraded, and disposed of when the time comes. ... Defined simply, an IT asset includes hardware, software systems, or information an organization values. | |
Business Capability |
A Business Capability is a Capability that benefits to Customers (internal or external) of the enterprise. It expresses an ability to deliver Business Outcomes. |
Business Capability |
A Business Capability is a conceptual Capability that benefits to Customers (internal or external) of the enterprise. It expresses an ability to produce Conceptual Outcome Events. A Business Capability is defined by its intended Enterprise Outcome Events and the conditions (Condition Property) under which the production of the Enterprise Outcome Events shall be proceeded. The actual Condition Scale Values for a given Business Capability at different stages of Enterprise Initiatives is given by their exhibition (Exhibited Capability). References: OMG - BACM - Capability OMG - UAF - Capability OpenGroup - ArchiMate - Capability OpenGroup - TOGAF - Definition - Business Capability |
Business Object |
Conceptual Entity |
A Conceptual Entity is the representation of any tangible or intanglible resource or state of such resource that is of interest to understand the enterprises, its data, resources and activities. A Conceptual Entity is either a Concept or a State Concept. Example: - "Person" is a Conceptual Entity of type Concept, Its temporal boundaries are is birth and its death (see Event Concept). - "Employee" is a Conceptual Entity of type State Concept: it is a state of a "person". Its temporal boundaries are its hiring and its departure. References: DDD - Glossary - Entity OMG - SBVR - Concept |
|
Business Outcome Product & Service |
The purpose of an enterprise is to offer products (goods and service) that delivers benefits to customers in their job-to-be-done. |
Business Outcome Event |
A Business Outcome Event is a Business Event that signals the happening of a change in the state of a Business Operating Asset, produced by the Business Behavior of a Business Agent Type, for the benefits of an internal or external consumer (especially Customers). References: OMG - BACM - Outcome OMG - UAF - Effect OMG - UAF - OperationalSignal OpenGroup - IT4IT - Defining Service Reference Architecture OpenGroup - OAA - Definition - Outcome |
Business Systems |
An item of property owned by the enterprise, regarded as having value and available to meet capabilities that contribute to the enterprise operating model. References: Oxford - Asset |
Business System |
A Business System is a man made artifact (Concrete Hardware System or Business Software System) which exposes Functionalityies and can produce Business Outcome Events. A Business System performs System Processes and participates to System Processes or to Business Processes. In System Processes, a Business System is always an active participant (System Process Participant). In Business Processes, a Business System is either an active participant (Automated Participant) or an Instrument used by Org-Unit Types. References: DAU Glossary - family-systems OMG - UAF - ResourceArtifact Russell Ackoff - Choice & Communication - Instrument UCF Glossary - Business System WordNet - Artifact |
Control Directive |
Control Directive |
A Control Directive is a kind of Policy that provides recommendations on how to comply with Regulation Articles. Once implemented, Control Directives enforces any Regulatory Framework your enterprise has to comply with. References: GRCschema.org - Control UCF - What are Common Controls UCF Glossary - Common Control |
|
ControlAssurance |
|||
Customer & Market Segment |
Market structure analysis. |
Product & Customer Experience |
Product & Customer Experience domain describes the overall impression Customers have of the company based on their interactions across multiple Touch Points (CX: customer experience) as well as the perception Customers have of the enterprise's Product based on their engagement with the Products (PX: product experience). References: CX University - Inside Out vs. Outside In Thinking HBR - Understanding Customer Experience Interaction-design.org - User Experience and Customer Experience OpenGroup - OAA - Customer Experience OpenGroup - OAA - Experience Design OpenGroup - OAA - Journey Mapping OpenGroup - OAA - Product Architecture Semantic Studios - User Experience Design Strategyzer - Value Proposition Canvas (YouTube) UCF Glossary - Business Model Wikipedia - Customer Experience |
Customers & Products |
The overall impression customers have of the company based on their interactions across multiple touchpoints (CX: customer experience) as well as the perception customers have of your product based on their engagement with the product (PX: product experience). |
Product & Customer Experience |
Product & Customer Experience domain describes the overall impression Customers have of the company based on their interactions across multiple Touch Points (CX: customer experience) as well as the perception Customers have of the enterprise's Product based on their engagement with the Products (PX: product experience). References: CX University - Inside Out vs. Outside In Thinking HBR - Understanding Customer Experience Interaction-design.org - User Experience and Customer Experience OpenGroup - OAA - Customer Experience OpenGroup - OAA - Experience Design OpenGroup - OAA - Journey Mapping OpenGroup - OAA - Product Architecture Semantic Studios - User Experience Design Strategyzer - Value Proposition Canvas (YouTube) UCF Glossary - Business Model Wikipedia - Customer Experience |
Data Asset |
Any entity that is comprised of data, owned by the enterprise, regarded as having value that contribute to the enterprise operating model. References: NIST - Data Asset |
Data Asset |
A Data Asset represents the abstract structure of any kind of data that can be processed and memorized by a Business Software System. A Data Asset is either a Data Entity or a Data Property. Only Data Entitys can have identity and states. Data Propertys only handle raw data. Data Assets are managed in Data Catalogs. References: NIST - Data Asset UCF Glossary - Data UCF Glossary - Data Element |
EcoSystem |
|||
Empowering Platform |
|||
Feature |
A Feature is an abstract view of a service that fulfills a stakeholder need. References: SAFe© - Feature SAFe© - Features and Capabilities |
Functionality |
A Functionality is a Business Resource Capability offered by Business System Assets (software or hardware) and aimed at delivering Information Outcomes. A Functionality describes WHAT a software or hardware system can provide. Functionality(ies) are used to express the Business System features required by people when performing their job (see Job-to-be-done). For internal customers, these jobs correspond to Business-Process Steps described in Business Process (see Instrument) For enterprise Customers, these jobs correspond to Job-to-be-done in the context of Customer Journeys. References: OpenGroup - ArchiMate - Capability SAFe© - Feature SAFe© - Features and Capabilities SEBoK - Capability Engineering |
Infrastructure / Facilities |
|||
Innovation & Continuous_Architecture |
|||
IT Asset |
An information technology item owned by the enterprise, regarded as having value and available to meet capabilities that contribute to the enterprise operating model. |
Application |
An Application is a Business Software System that provides a set of Functionality(ies) that End Users see as a single unit. Essentially Applications are architectural constructions resulting from the combinaison of the following four criteria: 1) A group of Functionality that End Users see as a single unit. 2) A managed asset (Managed Application) associated with a budget line in the context of an Application Portfolio. 3) A body of code that is seen by developers as a single unit. 4) A group of deployable software units (Deployable Application Packages) that must be installed together on one or multiple execution nodes (Computing System). Application is a Mezzo enterprise asset that sits between Application System and Application Component in the decomposition of Business Software Systems. Example: " Payroll" is an Application that is part an " HR System" which is an Application System. The "Payroll" Application includes, among other things, the "Salary and Wage Calculation" Application Component. References: C4 Model - Software System Martin Fowler - Application Boundary Microsoft - Architecture Design - Architecture Styles OMG - UAF - Software OpenGroup - ArchiMate - Application Component OpenGroup - TOGAF - Definition - Application Component OpenGroup - TOGAF - Enterprise Metamodel - Physical Application Component |
Journey & Experience |
The overall impression customers have of the company based on their interactions across multiple touchpoints (CX: customer experience). |
Customer Journey |
A Customer Journey is the complete sum of experiences that Customers go through when interacting with the company ( Touch Point). Instead of looking at just a part of a transaction or experience, a Customer Journey documents the full experience of being a Customer. References: OMG - BACM - CustomerJourney OpenGroup - OAA - Definition - Customer Journey |
Measure |
|||
Operations |
Business Operations |
The Business Operations domain describes how business units operate to deliver products (goods and services) that fit their customers needs (value). This includes: 1) the management structure that organizes responsibility and accountability : People & Accountability. 2) the processes that describe the end to end delivery of goods and services: Organization & Processes. The Business Operations domain has dependencies with domains providing Business Systems used to support and automate operations: Software System ArcOps and Hardware System ArcOps. References: Gartner - Operating Model OpenGroup - OAA - Operating System OpenGroup - OAA - Operations Architecture UCF Glossary Operating Model Wikipedia - Operating Model |
|
Operations Assurance |
Guidances and principles used as guardrails to conduct enterprise operations and the architecture of its enabling systems. |
Operational Risk Assurance |
The Operational Risk Assurance domain is the discipline of mastering operational risks. |
Organization, Accountability & People |
In a business context an "Organization, Accountability & People" framework focuses on structuring the organization efficiently, ensuring that accountability is clearly defined, and managing people effectively to optimize performance and meet organizational goals. |
People & Accountability |
The People & Accountability domain defines the roles that organizational members perform, so that everyone understands their responsibilities to the group. How individuals are organized around work and responsibilities matters greatly for any organization. Accountability charts provide more clarity around responsibilities and also show how people and teams are organized according to geography, Business Functions, product, or customer type. A key component of an accountability chart is the greater detail it provides about responsibilities and Business Outcome Events. References: Accountability Charts vs. Org Charts: A Primer Felipe Castro - The Beginner’s Guide to OKRs Holacracy Russell Ackoff - System of concepts - FunctionalDivisionOfLabor Russell Ackoff - System of Concepts - Organizations SAFe© - Organizational Agility System Thinking Alliance - Russell Ackoff System Thinking Alliance - Socio-Technical Systems (STS) Wikipedia - OKR - Objectives and key results |
PhysicalAsset |
A physical item of property owned by the enterprise, regarded as having value and available to meet capabilities that contribute to the enterprise operating model. |
Concrete Hardware System |
A Concrete Hardware System is a man made tangible artifact which exposes Hardware Capability(ies) and can produce and react to Physical Outcome Events. A Concrete Hardware System performs System Processes and participates to System Processes or to Business Processes. A Concrete Hardware System can embed Computing Systems. Together with its embedded Computing Systems, a Concrete Hardware System can also produce and react to Information Outcome Events. A Concrete Hardware System may be based on a set of Hardware Technology(ies). Examples: - Connected Drone with Online Payment App. - 3D printer. - Automated Guided Vehicles (AGVs) - Connected fridge providing an ordering Functionality and of course a freezing Hardware Capability. - Production equipment in an assembly line (metal forging machine) - Car References: OMG - UAF - System OpenGroup - OAA - Hardware |
Policy & Regulation |
|||
Process |
The process approach includes establishing the organization’s processes to operate as an integrated and complete system. References: ISO - The process approach |
Business Process |
A Business Process is a set of Business-Process Steps performed by Org-Unit Types and/or by automated systems (Business Systems) to produce a Business Outcome Event. It is depicted as a series of Business-Process Steps, controlled by Business Events and conditions. Business-Process Steps are carried out by the involvment of Org-Unit Types and system resources (often Applications) as participants in the process (Participant Business Agents). During its course of action, a Business Process consumes or produces Business Objects. 1) It may memorize or access Business Objects from its Process Store. 2) It may receive Business Objects at its boundary: Business Outcome Consumption. 3) It may signal the production of Business Objects at its boundary: Business Outcome Production. The course of actions of a Business Process is constrained by the application of rules ( Business Rule Enforcement) that define how to react to what is allowed and not allowed to do, References: ISO 9000 - 3.4.1 - Process Lean.org - Value Stream Lean.org - Value Stream Mapping OMG - BMM - Business Process OMG - BPMN - Process OMG - UAF - Function OpenGroup - OAA - Process OpenGroup - TOGAF - Enterprise Metamodel Overview OpenGroup - TOGAF 9 - Definition - Process |
Reference Operating Model |
A reference operating model is a guide to a company's policies, goals, standards, procedures and training. The framework sets out the way the company does business and promotes a corporate culture and identity. An operational framework may also include principles of good governance and set out company values and divisions within the firm. References: What Is an Operational Framework in Business? |
Conceptual Operating Model |
A Conceptual Operating Model serves as a strategic framework for the enterprise, directing its functional division of labor to fulfill its missions and purposes. This model provides an ideal configuration of key Operating Domains and their value-added behaviors (Value Streams) to deliver enterprise Business Outcome Events. Unlike a reflection of the current state of operations, a Conceptual Operating Model envisions the ideal operation landscape. It is a blueprint for the optimal functioning of Business Operations. While it is sometimes referred to as a "business capability" model (see Gartner reference below), a Conceptual Operating Model is not to be confused with a Business Capability Map. Despite their shared aim of framing business operations, they are different tools and serve distinct purposes: a) A Business Capability Map is used to frame the services that business operations aimed to provide to internal or external customers. This aspect is often termed the "WHAT" in the architecture landscape. b) A Conceptual Operating Model is used to frame the strategic way the enterprise should "function" to fulfill these Business Capabilitys. This aspect is often termed the "HOW" of the architecture landscape. It's important to recognize that these 'HOW' and 'WHAT' aspects are contextual and should be viewed in conjunction with the Conceptualization Levels classifications. For example, the Conceptual Operating Model is seen as the "HOW" at the Conceptual level, but is considered as the "WHAT" at the Resource level. References: Gartner - business-capability-modeling OMG - UAF - View - Operational Views Russell Ackoff - System of concepts - FunctionalDivisionOfLabor UCF Glossary - Business Model |
Risk |
|||
Shared Assets |
IT Asset Management |
IT asset management (also known as ITAM) is the process of ensuring an organization's assets are accounted for, deployed, maintained, upgraded, and disposed of when the time comes. ... Defined simply, an IT asset includes hardware, software systems, or information an organization values. | |
Skill |
Skill |
A Skill is an ability of a human resource to produce Business Outcome Events. Skills are acquired and refined through training and practice. References: OMG - UAF - Competence OpenGroup - ArchiMate - Capability Wordnet - Skill |
|
Software Technology |
Software Technology |
A Software Technology is an elementary Software Technology System used as an enabler by Software Modules. Examples : - Application server, - Message server, - Storage, - Business information sharing, - Operating systems, - Navigators, etc References: OpenGroup - TOGAF - Definition - Technology Component OpenGroup - TOGAF - Enterprise Metamodel - Technology Component |
|
Strategic Planning |
Strategic planning is the art of creating specific business strategies, implementing them, and evaluating the results of executing the plan, in regard to a company's overall long-term goals or desires. . |
Enterprise Strategy & Roadmapping |
The Enterprise Strategy & Roadmapping domain supports the process of analysing and optimising the delivery of Enterprise Capability(ies) in line with the Enterprise market analysis and strategic intent. Enterprise Strategy & Roadmapping achieves this by capturing the capability policy / concepts, decomposing this into a capability taxonomy supported by appropriate measures of effectiveness that can be used for capability audit and gap / overlap analysis. References: Felipe Castro - The Beginner’s Guide to OKRs Gartner - strategic-planning OMG - UAF - View - Strategic Views SAFe© - Portfolio SAFe |
Technology Platform |
Configured Technology System |
A Configured Technology System is a Technology System that is a combination of Networking Systems and Computing Systems. | |
Threat |
|||
Transformation |
Management systems by which an enterprise ensures its visions and missions in order to deliver effective products through efficient operations. |
Enduring Initiative |
An Enduring Initiative is a long term Initiative which involves roadmapping and governance. Enterprises and their Management Systems are typical Enduring Initiatives. 1. Enduring Initiatives are purpose-oriented. 2. Enduring Initiatives are change management systems: they have objectives regarding the purposes they pursue, maintain and develop. 3. Enduring Initiatives are measured to ensure they meet their Goals. 4. Enduring Initiatives are organized according to subsidiary levels, ensuring autonomy and ownership at each level of delegation while providing responsibility and accountability in achieving common goals. 5. Enduring Initiatives are under the control of an associed Governing Team. 6.Governing Teams have instruments used to carry out governance: responsibility assignment, assessments, workflow, decision records, incident records. |
Value Stream |
Value Stream |
Value Streams are used to frame the Conceptual Operating Model of the enterprise: they describe how the enterprise shall operate, at the conceptual level, and helps chunking responsibilities between Conceptual Agents (Operating Domain or Business Function) . In the EA context, a Value Stream is a conceptual Action Process Type that represents an overarching perspective of the organization's processes aiming at producing Conceptual Outcome Events. The focus is on shaping and understanding the functional relationships and roles within the enterprise : its functional division of labor. This is not to be confused with Value Stream Mapping (VSM) which is focused on Lean optimization and is addressed with the concept of Business Process (see the Organization & Processes domain). A Value Stream is performed by Conceptual Agents who produce Conceptual Outcome Events. It is depicted as a sequence of Value Stream Stages, controlled by events and conditions. Value Stream Activitys are carried out by the involvment of Conceptual Agents as participants in the Value Stream. During its course of action, a Value Stream consumes, produces or stores Business Objects. 1) It may read or write Conceptual Entity Assets in its Business Object Store. 2) It may receive Conceptual Entity Assets at its boundary: reacted to Business Outcome Events. 3) It may produce Conceptual Entity Assets at its boundary: produced Business Outcome Events. The course of actions of a Value Stream is constrained by the application of rules ( Conceptual Rule Enforcement) that define what is allowed and not allowed to do. There are traditionnaly two kinds of Value Streams: 1) Development development Value Streams define all of the actions, both value-creating and nonvalue-creating, required to bring a Product from concept to launch. 2) Operational Value Streams define define all of the actions, both value-creating and nonvalue-creating, required from order to delivery. These include actions to process information from the Customer and actions to transform the product on its way to the Customer. References: Lean.org - Value Stream OMG - BACM - ValueStream OMG - BPMN - Process OMG - UAF - Operational Activity OMG - UAF - OperationalActivity OpenGroup - ArchiMate - Value-Stream OpenGroup - TOGAF - Definition - Value Stream SAFe© - Value Stream Wikipedia - Value Stream |
| Framework reference | SysFEAT Description |
|---|---|
HBR - Agile at scale |
Confronted with a large, complex problem, enterprise stakeholders break it into modules, develop solutions to each component through rapid prototyping and tight feedback loops, and integrate the solutions into a coherent whole. They place more value on adapting to change than on sticking to a plan, and they hold themselves accountable for outcomes (such as growth, profitability, and customer loyalty), not outputs (such as lines of code or number of new products). |
ISO - The process approach |
The process approach includes establishing the organization’s processes to operate as an integrated and complete system. |
NIST - Data Asset |
Any entity that is comprised of data, owned by the enterprise, regarded as having value that contribute to the enterprise operating model.
Data AssetA Data Asset represents the abstract structure of any kind of data that can be processed and memorized by a Business Software System. A Data Asset is either a Data Entity or a Data Property. Only Data Entitys can have identity and states. Data Propertys only handle raw data. Data Assets are managed in Data Catalogs.
Data BlockA Data Block is an Information Block used for the description of data consumed and produced by Software System Categorys. They are defined in Data Dictionary(ies). |
Oxford - Asset |
An item of property owned by the enterprise, regarded as having value and available to meet capabilities that contribute to the enterprise operating model. |
SAFe© - Feature |
A Feature is an abstract view of a service that fulfills a stakeholder need.
FunctionalityA Functionality is a Business Resource Capability offered by Business System Assets (software or hardware) and aimed at delivering Information Outcomes. A Functionality describes WHAT a software or hardware system can provide. Functionality(ies) are used to express the Business System features required by people when performing their job (see Job-to-be-done). For internal customers, these jobs correspond to Business-Process Steps described in Business Process (see Instrument) For enterprise Customers, these jobs correspond to Job-to-be-done in the context of Customer Journeys. |
SAFe© - Features and Capabilities |
Acceptance CriteriaAcceptance criteria are used to determine whether the implementation is correct and delivers the business benefits. © Scaled Agile, Inc. Benefit HypothesisThe proposed measurable benefit to the end-user or business. © Scaled Agile, Inc. CapabilityA Capability is a higher-level solution behavior that typically spans multiple ARTs. Capabilities are sized and split into multiple features to facilitate their implementation in a single PI. © Scaled Agile, Inc. A Feature is an abstract view of a service that fulfills a stakeholder need. FeatureA Feature is a service that fulfills a stakeholder need. Each feature includes a benefit hypothesis and acceptance criteria, and is sized or split as necessary to be delivered by a single Agile Release Train (ART) in a Program Increment (PI). © Scaled Agile, Inc.
FunctionalityA Functionality is a Business Resource Capability offered by Business System Assets (software or hardware) and aimed at delivering Information Outcomes. A Functionality describes WHAT a software or hardware system can provide. Functionality(ies) are used to express the Business System features required by people when performing their job (see Job-to-be-done). For internal customers, these jobs correspond to Business-Process Steps described in Business Process (see Instrument) For enterprise Customers, these jobs correspond to Job-to-be-done in the context of Customer Journeys. |
What Is an Operational Framework in Business? |
A reference operating model is a guide to a company's policies, goals, standards, procedures and training. The framework sets out the way the company does business and promotes a corporate culture and identity. An operational framework may also include principles of good governance and set out company values and divisions within the firm. |