DEFINITION RELATIONSHIPS SEMANTIC TAXONOMY BORDERS INTERNAL STRUCTURE SERIALIZATION CONTENT MANAGEMENT

CLASS OF CLASS OF INDIVIDUAL - Conceptual Agent


Description
Abstract Concept
Conceptual Agent is an abstract type of Agent Type that depicts a functional division of labor within an enterprise, influencing the formation of its business operating model.
The concrete specializations of  Conceptual Agent follow the systemic level pattern and come in the form of Operating Domain (a Macro  Conceptual Agent) and Business Function (a Mezzo  Conceptual Agent).

Functional DomainConceptual Operating Model


A Conceptual Operating Model serves as a strategic framework for the enterprise, directing its functional division of labor to fulfill its missions and purposes.


External references  Christensen Institute - Modularity
 OMG - UAF - OperationalAgent
 OpenGroup - ArchiMate - Business Internal Active Structure Element
 Russell Ackoff - System of concepts - FunctionalDivisionOfLabor
Super Types  Agent Type (from partition:  Conceptualization Levels of Agent Type)    Conceptual Operating Asset (from partition:  Structural Partition of Conceptual Operating Asset)  
Dictionary  Dictionary of SysFEAT concepts
Conceptualization Levels  Conceptual
Lexical Scope  Architecture Container 
Framework Mapping UAF - Resource Views : OperationalAgent
UAF - Security Views : OperationalAgent
UAF - Strategy : OperationalAgent
UAF - Resource Views : OperationalAgent

RELATIONSHIPS


Simple Graph Graph & Inheritance Table
Simple Graph

Composition:   Classification:   Specialization:   Instance Of: -->  Enumerated definition:   Syntax:   

SERIALIZATION FORMAT


TEXTUAL SYNTAX RDF

SEMANTIC TAXONOMY


Sub-Types Super-Types
SUB-TYPES

Click node rectangle to collapse/expand one level. Click triangle for full recursive collapse/expand. Double-click on a node to open its URL. Hover for description.

BORDERS


NameSuper typeBorder TypeDescription
Conceptual Operating Connection  Operating Asset Type::Operating Exit     Conceptual Operating Connection  
Conceptual Operating Connection  Operating Asset Type::Operating Entry     Conceptual Operating Connection  
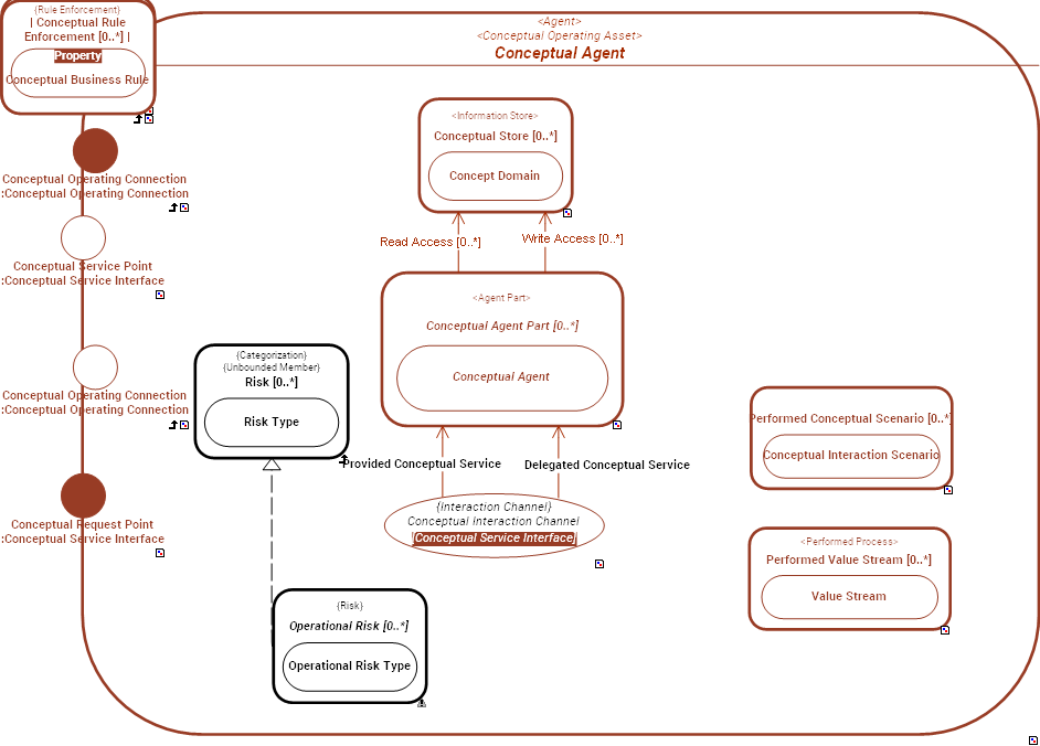
Conceptual Request Point   Conceptual Service Interface  
Conceptual Service Point   Conceptual Service Interface  

INTERNAL STRUCTURE


../images/7c40987055271d04_7e1a890866f528a4_i.png
CONNECTORS

ConnectorSourceTargetConnector TypeDescription
 Conceptual Interaction Channel   Conceptual Agent Part.  Conceptual Request Point   Conceptual Agent Part.  Conceptual Service Point   Conceptual Service Interface
An Interaction represents a contract between entities in a specific context inside or outside a company. These entities can be organizational units, activities, or processes.
The content of this contract is described in a protocol.