DEFINITION CONCEPT GRAPH CONCEPT DESCRIPTIONS CONTENT MANAGEMENT

CONCEPT DOMAIN - Product & Customer Experience


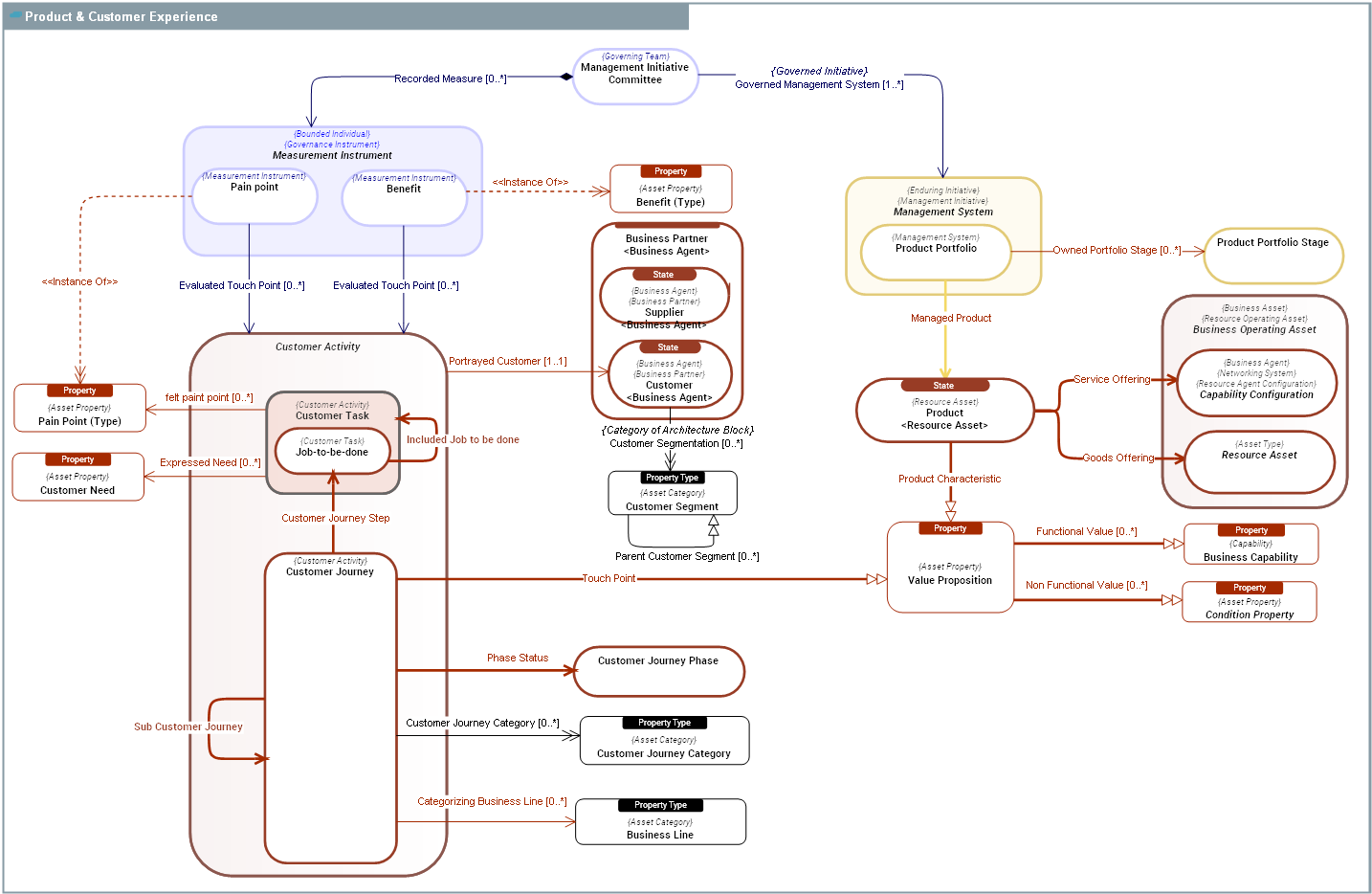
Description Product & Customer Experience domain describes the overall impression  Customers have of the company based on their interactions across multiple  Touch Points (CX: customer experience) as well as the perception  Customers have of the enterprise's Product based on their engagement with the Products (PX: product experience).
External references  CX University - Inside Out vs. Outside In Thinking HBR - Understanding Customer Experience Interaction-design.org - User Experience and Customer Experience OpenGroup - OAA - Customer Experience OpenGroup - OAA - Experience Design OpenGroup - OAA - Journey Mapping OpenGroup - OAA - Product Architecture Semantic Studios - User Experience Design Strategyzer - Value Proposition Canvas (YouTube) UCF Glossary - Business Model Wikipedia - Customer Experience
Dictionary  Dictionary of SysFEAT concepts
Parent Domain  SysFEAT Enterprise Domains 
Domain dependencies  Architecture Assets 
  Conceptual Operating Model 
  Customer Job 
  EA Pattern - Business Resource Operating Pattern 
  Enterprise Architecting & Management 
  Facility Asset Architecture 
  Resource System Operating Framework (R-SOF) 
  System Operating Framework - SOF 
  Teams Pattern 

DOMAIN CONCEPT GRAPH


Diagram Graph
../images/d17029ff5be84c49_561c56515ec208f3_i.png

CONCEPT DESCRIPTIONS


Concrete Concepts
ConceptDescription
  Benefit
  Benefit (Type)
  Business Capability
Business Capability is a conceptual Capability that benefits to Customers (internal or external) of the enterprise. It expresses an ability to produce Conceptual Outcome Events.
Business Capability is defined by its intended Enterprise Outcome Events and the conditions (Condition Property) under which the production of the Enterprise Outcome Events shall be proceeded.
The actual Condition Scale Values for a given Business Capability at different stages of Enterprise Initiatives is given by their exhibition (Exhibited Capability).
  Business Line
Business Line is a high level classification of the main activities of the enterprise. It corresponds for example to major product segments or to distribution channels.
It can be used to classify Business Processes, Organizational Units or Applications that serve a specific product and/or a specific market.
 Regulatory Frameworks in some industries impose their own list of  Business Lines.
  Business Partner
Business Partner is a state of a Resource Agent, who acts as a party interacting with the enterprise in the context its operating eco-system (the Resource Operating Ecosystem).
Example : Private Sector Customer, Regulation Authority, Public health Authority.
  Customer
Customer is a Business Partner who orders and/or uses Products (goods or services) produced by enterprises.
Customer is part of an ecosystem and has the ability to choose between different Products.
  Customer Journey Customer Journey is the complete sum of experiences that  Customers go through when interacting with the company ( Touch Point). Instead of looking at just a part of a transaction or experience, a  Customer Journey documents the full experience of being a  Customer.
  Customer Journey Category Customer Journey Category classifies the journeys that comply with similar criteria.
  Customer Journey Phase Customer Journey Phase is a group of client journey steps that are used to reach a specific global objective.
  Customer Need A customer’s pain point is the emotion they feel when they think of a specific need, problem, weakness, struggle, or an unfulfilled desire they didn’t find a solution for yet.
  Customer Segment Customer Segment is a category of  Customers that are related from a marketing or demographic perspective. For example, a business that practices customer segmentation might group its current or potential customers according to their gender, buying tendencies, age group, and special interests.
  Customer Task Activity done by a  Customer in context of its duty and for which he/she expresses his/her needs and painpoints.
  Job-to-be-done
Job-to-be-done is a set of Customer Tasks that contribute to the achievement of the Customer duty(ies).
The granularity of  Job-to-be-done is determined by Business Outcome Events experienced at  Touch Points.
The  Job-to-be-done concept was forged by Clayton Christensen who provided the following definitions in an article written for the Harward Business Review (see references).
1. “Job” is shorthand for what an individual really seeks to accomplish in a given circumstance.
2.. The circumstances are more important than customer characteristics, product attributes, new technologies, or trends.
3. Jobs are never simply about function-they have powerful social and emotional dimensions.
  Management Initiative Committee Management Initiative Committee is a Governing Team responsible for overseeing the administration of a Management System.
  Pain point A painpoint describes the difficulties encountered by a persona when carrying out a step in the client journey.
  Pain Point (Type) A customer’s pain point is the emotion they feel when they think of a specific need, problem, weakness, struggle, or an unfulfilled desire they didn’t find a solution for yet.
  Product
Product is a state of  a Resource Asset that represents merchandises offered for sale, either goods (produced as the result of manufacturing) or services (some work done by a Business Agent  which produces Business Outcome Events that benefits another Business Agent).
 Products are defined by their unique Value Propositions.
  Product Portfolio Product Portfolio is a Management System within an enterprise which purpose is to develop, maintain, transform and deliver a set of  Products of the Enterprise.
  Product Portfolio Stage
  Supplier Supplier is a Business Partner that supplies goods and services to the enterprise. This entity is part of the supply chain of a business which may provide the bulk of the value contained within its products. Some suppliers may even engage in drop shipping, where they ship goods directly to the customers of the buyer..
  Value Proposition
Value Proposition is a distinctive Asset Property that outlines a set of specific benefits a Product (whether goods or services) delivers to its Customers, emphasizing how it satisfies their needs and offers value. It is essentially a promise made by the Enterprise to its target Customers that its Product will fit their need when performing their Job-to-be-done.
Value Proposition is a characteristic of a Products (a  Product Characteristic) and is defined by:
1) its Functional Value expressed as qualified and quantified  Business Capabilitys and their Business Outcome Events,
2) its Non Functional Value expressed by Condition Propertys.

Abstract Concepts
ConceptDescription
  Business Operating Asset  Business Operating Assets comprise physical assets which contribute to the production and consumption of Business Outcome Events of the enterprise. This includes Business Agents, their behaviors (Business BehaviorBusiness Resource Process, Business Resource Interaction Process),
  Capability Configuration
Capability Configuration is a Business Agent which combines Org-Units and Business Systems along with networking capabilities in order to provide  Business Capability(ies).
There are two levels of granularity of  Capability Configurations: System of Systems and System of Resources.
  Condition Property
Condition Property is a possible value of a Condition Property Type such as a delivery time of 30 minutes, a weight of 20 kg, a high level of confidentiality, stormy conditions.
Condition Property is either a single measure (Measure Property: a weight of 20 kg), an Environmental Property (stormy conditions.) or a Set of Condition Propertiess.
 Condition Propertys are used to constrain Asset Blocks in the context of non-functional requirement analysis and Value Proposition analysis.
Examples:
. Cost of 100€
. Delivery time of 30 minutes.
. Weight of 20 kg.
. Temperature of 18 degree Celcius.
  Customer Activity Customer Activity represents specific behavior done by  Customers in the context of their work.
  Management System
Management System is a mezzo Enduring Initiative within an Enterprise, aimed at creating, maintaining, evaluating, evolving, and operating a collection of essential  Functional Architecture Assets of the Enterprise.
Management System may transcend organisational boundaries and consequently requires an integrated team working under the direction of a Management Initiative Committee.
  Measurement Instrument Measurement Instrument is a quantified aspect of the assets of the enterprise (Agents,  Behaviors, Information Assets) used by organizations to guide its transformation and assurance Initiatives.
  Resource Asset Resource Asset is concrete Asset Type.