| Description | The Organization & Processes domain is used to shape how business units operate to deliver the goods and services for which they are responsible. |
|---|---|
| External references |
Lean.org - Value Stream Mapping |
| Dictionary |
Dictionary of SysFEAT concepts |
| Parent Domain |
Business Operations |
| Domain dependencies |
Application Functional Architecture
EA Pattern - Business Resource Operating Pattern
EA Pattern - Business System Operating Model
EA Pattern - Data Domain
People & Accountability
Product & Customer Experience
System Operating Framework - SOF |
| Concept | Description |
|---|---|
Application |
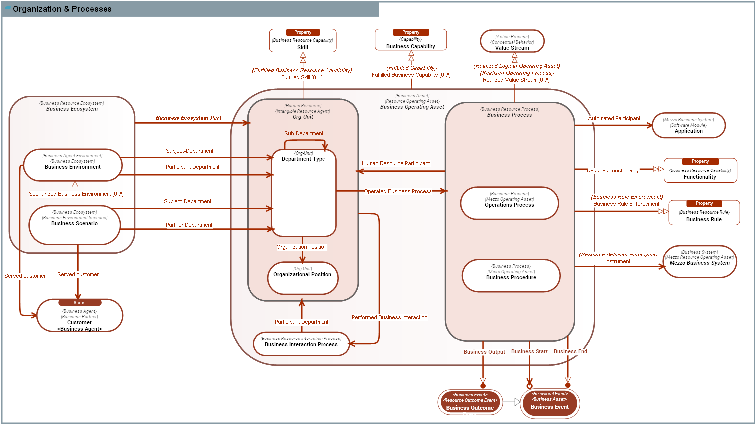
An Application is a Business Software System that provides a set of Functionality(ies) that End Users see as a single unit. Essentially Applications are architectural constructions resulting from the combinaison of the following four criteria: 1) A group of Functionality that End Users see as a single unit. 2) A managed asset (Managed Application) associated with a budget line in the context of an Application Portfolio. 3) A body of code that is seen by developers as a single unit. 4) A group of deployable software units (Deployable Application Packages) that must be installed together on one or multiple execution nodes (Computing System). Application is a Mezzo enterprise asset that sits between Application System and Application Component in the decomposition of Business Software Systems. Example: " Payroll" is an Application that is part an " HR System" which is an Application System. The "Payroll" Application includes, among other things, the "Salary and Wage Calculation" Application Component.
|
Business Capability |
A Business Capability is a conceptual Capability that benefits to Customers (internal or external) of the enterprise. It expresses an ability to produce Conceptual Outcome Events. A Business Capability is defined by its intended Enterprise Outcome Events and the conditions (Condition Property) under which the production of the Enterprise Outcome Events shall be proceeded. The actual Condition Scale Values for a given Business Capability at different stages of Enterprise Initiatives is given by their exhibition (Exhibited Capability). |
Business Environment |
A Business Environment is an operating context which defines the interactions (Business Service Channel) of a Business-Entity (Department Type) with its partners (Partner Org-Units). |
Business Event |
A Business Event is a type of business change that is used to coordinate Business Behaviors.
|
Business Interaction Process |
A Business Interaction Process is a story describing how the components of a Business-Entity (Department Types) interact to produce Business Outcome Events. This includes: - A course of events represented by information flows depicting the steps towards the delivery of expected Outcomes. - Components of an Department Type (Sub-Department Types or Organizational Position) that participate to the story. |
Business Outcome Event |
A Business Outcome Event is a Business Event that signals the happening of a change in the state of a Business Operating Asset, produced by the Business Behavior of a Business Agent, for the benefits of an internal or external consumer (especially Customers). |
Business Procedure |
A Business Procedure is a Micro Business Process performed by Organizational Positions of the enterprise. It is usually under the control of a Department Type.
|
Business Rule |
A Business Rule is a rule that is under business jurisdiction. A rule’s being under "business jurisdiction" means that it is under the jurisdiction of the community that it governs or guides - that the community can opt to change or discard the rule. Laws of physics may be relevant to an Enterprise; legislation and regulations may be imposed on it; external standards. These things are not Business Rules from the company’s perspective, since it does not have the authority to change them. The company will decide how to react to laws and regulations, and will create Business Rules to ensure compliance with them. Similarly, it will create Business Rules to ensure that standards or best practices are implemented as intended. |
Business Scenario |
A Business Scenario is a story describing how Business-Entity (Department Type) interact wtiht its partners (Partner Department) to achieve Business Outcome Events in a specific Eco-System (Business Environment). This includes: 1) A course of events represented by Resource Object Flows depicting the story towards the delivery of expected Business Outcome Events. 2) Interacting Business Entities (Department Types) who participate to the story in the considered Eco-System. |
Customer |
A Customer is a Business Partner who orders and/or uses Products (goods or services) produced by enterprises. A Customer is part of an ecosystem and has the ability to choose between different Products.
|
Department Type |
A Department Type is a Mezzo Org-Unit which serves as an administrative unit template in both government and business Organizations. Examples: - Sales department; - Finance department; - Logistics department..
|
Functionality |
A Functionality is a Business Resource Capability offered by Business System Assets (software or hardware) and aimed at delivering Information Outcomes. A Functionality describes WHAT a software or hardware system can provide. Functionality(ies) are used to express the Business System features required by people when performing their job (see Job-to-be-done). For internal customers, these jobs correspond to Business-Process Steps described in Business Process (see Instrument) For enterprise Customers, these jobs correspond to Job-to-be-done in the context of Customer Journeys. |
Operations Process |
An Operations Process is a Mezzo Business Process performed by Department Types of the enterprise. It is usually under the control of a higher Department Type.
|
Organizational Position |
An Organizational Position is a type of position held by people when part of a Department Type. Examples: - Sales representative - Developer - Storekeeper - Architect |
Skill |
A Skill is an ability of a human resource to produce Business Outcome Events. Skills are acquired and refined through training and practice. |
Value Stream |
Value Streams are used to frame the Conceptual Operating Model of the enterprise: they describe how the enterprise shall operate, at the conceptual level, and helps chunking responsibilities between Conceptual Agents (Operating Domain or Business Function) . In the EA context, a Value Stream is a conceptual Action Process that represents an overarching perspective of the organization's processes aiming at producing Conceptual Outcome Events. The focus is on shaping and understanding the functional relationships and roles within the enterprise : its functional division of labor. This is not to be confused with Value Stream Mapping (VSM) which is focused on Lean optimization and is addressed with the concept of Business Process (see the Organization & Processes domain). A Value Stream is performed by Conceptual Agents who produce Conceptual Outcome Events. It is depicted as a sequence of Value Stream Stages, controlled by events and conditions. Value Stream Activitys are carried out by the involvment of Conceptual Agents as participants in the Value Stream. During its course of action, a Value Stream consumes, produces or stores Business Objects. 1) It may read or write Domain Assets in its Business Object Store. 2) It may receive Domain Assets at its boundary: reacted to Business Outcome Events. 3) It may produce Domain Assets at its boundary: produced Business Outcome Events. The course of actions of a Value Stream is constrained by the application of rules ( Conceptual Rule Enforcement) that define what is allowed and not allowed to do. There are traditionnaly two kinds of Value Streams: 1) Development development Value Streams define all of the actions, both value-creating and nonvalue-creating, required to bring a Product from concept to launch. 2) Operational Value Streams define define all of the actions, both value-creating and nonvalue-creating, required from order to delivery. These include actions to process information from the Customer and actions to transform the product on its way to the Customer. |
| Concept | Description |
|---|---|
Business Ecosystem |
A Business Ecosystem is a Business Resource Ecosystem used to describe the operating context in which a Business-Entity (Department Type) exists or lives for a specific purpose. For instance, the Business Ecosystem of a company includes its customers and suppliers. |
Business Operating Asset |
Business Operating Assets comprise physical assets which contribute to the production and consumption of Business Outcome Events of the enterprise. This includes Business Agents, their behaviors (Business Behavior: Business Resource Process, Business Resource Interaction Process), |
Business Process |
A Business Process is a set of Business-Process Steps performed by Org-Units and/or by automated systems (Business Systems) to produce a Business Outcome Event. It is depicted as a series of Business-Process Steps, controlled by Business Events and conditions. Business-Process Steps are carried out by the involvment of Org-Units and system resources (often Applications) as participants in the process (Participant Business Agents). During its course of action, a Business Process consumes or produces Business Objects. 1) It may memorize or access Business Objects from its Process Store. 2) It may receive Business Objects at its boundary: Business Outcome Consumption. 3) It may signal the production of Business Objects at its boundary: Business Outcome Production. The course of actions of a Business Process is constrained by the application of rules ( Business Rule Enforcement) that define how to react to what is allowed and not allowed to do, |
Mezzo Business System |
A Mezzo Business System is a Business System that corresponds to the mezzo systemic level. Example: |
Org-Unit |
An Org-Unit is a type of Human Resource that represent a unit of social groups within an organization, responsible for operating one or more enterprise's Business Functions. |