DEFINITION RELATIONSHIPS SEMANTIC TAXONOMY BORDERS INTERNAL STRUCTURE SERIALIZATION CONTENT MANAGEMENT

CLASS OF CLASS OF INDIVIDUAL - Business Process


SynonymOrganizational Process
Description
Abstract Concept
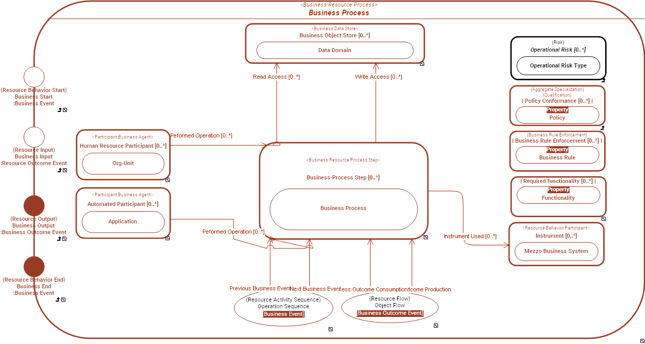
Business Process is a set of Business-Process Steps performed by Org-Unit Types and/or by automated systems (Business Systems) to produce a Business Outcome Event. It is depicted as a series of Business-Process Steps, controlled by Business Events and conditions.
Business-Process Steps are carried out by the involvment of Org-Unit Types and system resources (often Applications) as participants in the process (Participant Business Agents).
During its course of action, a  Business Process consumes or produces  Business Objects.
1) It may memorize or access  Business Objects from its Process Store.
2) It may receive  Business Objects at its boundary: Business Outcome Consumption.
3) It may signal the production of  Business Objects at its boundary: Business Outcome Production.
The course of actions of a  Business Process is constrained by the application of rules ( Business Rule Enforcement) that define how to react to what is allowed and not allowed to do,

Functional DomainOrganization & Processes


The Organization & Processes domain is used to shape how business units operate to deliver the goods and services for which they are responsible.


External references  ISO 9000 - 3.4.1 - Process
 Lean.org - Value Stream
 Lean.org - Value Stream Mapping
 OMG - BMM - Business Process
 OMG - BPMN - Process
 OMG - UAF - Function
 OpenGroup - OAA - Process
 OpenGroup - TOGAF - Enterprise Metamodel Overview
 OpenGroup - TOGAF 9 - Definition - Process
Super Types  Business Resource Process (from partition:  Resource Agent Nature of Business Resource Process)  
Dictionary  Dictionary of SysFEAT concepts
Lexical Scope  Architecture Container 
Framework Mapping BMM Mapping : Business Process
UAF - Personal Views : Function
UAF - Resource Views : Function
SysFEAT Outcome Centric Model : Process
TOGAF - Enterprise Metamodel Mapping : Process

RELATIONSHIPS


Simple Graph Graph & Inheritance Table
Simple Graph

Composition:   Classification:   Specialization:   Instance Of: -->  Enumerated definition:   Syntax:   

SERIALIZATION FORMAT


TEXTUAL SYNTAX RDF

SEMANTIC TAXONOMY


Sub-Types Super-Types
SUB-TYPES

Click node rectangle to collapse/expand one level. Click triangle for full recursive collapse/expand. Double-click on a node to open its URL. Hover for description.

BORDERS


NameSuper typeBorder TypeDescription
Business End  Resource Behavior::Resource Behavior End     Business Event   Business End is a temporal border of a Resource Behavior that refers to the end of the Resource Behavior through the production of a Business Event.
Business Input  Resource Behavior::Resource Input     Resource Outcome Event   Business Input is a border of a Resource Behavior that refers to the consumption of an Business Outcome Event that starts the Resource Behavior.
Business Output  Resource Behavior::Resource Output     Business Outcome Event   Business Output is a border of a Resource Behavior that refers to the production of a Business Outcome Event that ends the Resource Behavior.
Business Start  Resource Behavior::Resource Behavior Start     Business Event   Business Start is a temporal border of a Resource Behavior that refers to the start of the Resource Behavior triggered by consumption of a Business Event.

INTERNAL STRUCTURE


../images/57dfc52d550932ef_0f9211c45ebc1733_i.png
CONNECTORS

ConnectorSourceTargetConnector TypeDescription
 Object Flow   Business-Process Step.  Business Output   Business-Process Step   Business Outcome Event Information flow between process activities.
 Operation Sequence   Business-Process Step.  Business End   Business-Process Step.  Business Start   Business Event An  Operation Sequence is used to show the order in which steps of a process will be performed. Each  Operation Sequence has only one source and only one target.