DEFINITION RELATIONSHIPS SEMANTIC TAXONOMY BORDERS INTERNAL STRUCTURE SERIALIZATION CONTENT MANAGEMENT

CLASS OF CLASS OF INDIVIDUAL - System of Resources


Description
Abstract Concept
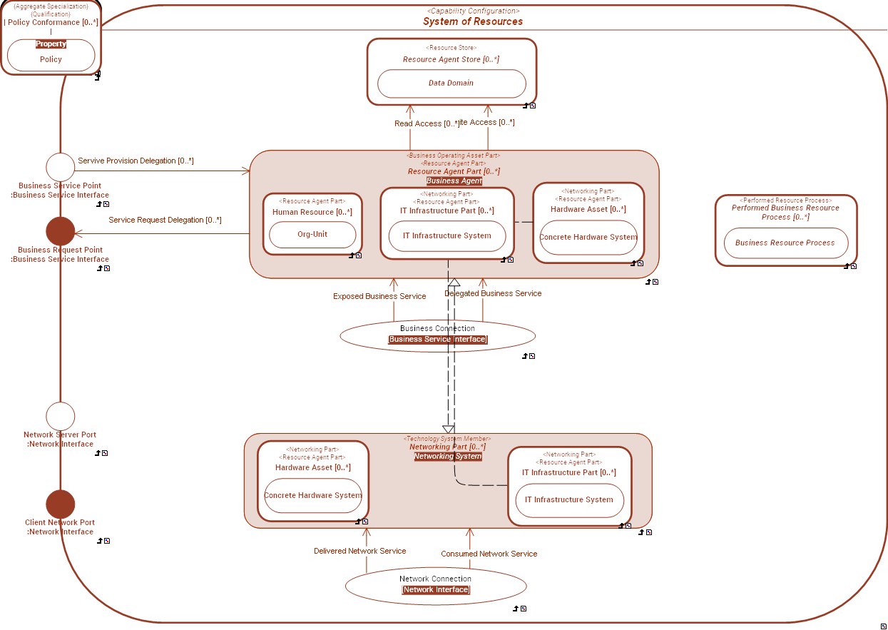
System of Resources is a Mezzo Capability Configuration that combines Org-Unit Types, Concrete Hardware Systems and Business Software Systems to provide a  Business Capability.
Examples:
- Factory (with workers),
- Data center (with opetators)
- Hospital (with doctors and nurses)
- Configured aircraft carrier (with crew),
- Configured rescue ship (with rescue team).

Functional DomainFacility Asset Architecture


External references  DAU - Glossary - System of Systems
 Systems_of_Systems_(SoS)
 Wikipedia - System of systems
Super Types  Capability Configuration (from partition:  Systemic Levels of Capability Configuration)  
Dictionary  Dictionary of SysFEAT concepts
Lexical Scope  Architecture Container 

RELATIONSHIPS


Simple Graph Graph & Inheritance Table
Simple Graph

Composition:   Classification:   Specialization:   Instance Of: -->  Enumerated definition:   Syntax:   

SERIALIZATION FORMAT


TEXTUAL SYNTAX RDF

SEMANTIC TAXONOMY


Sub-Types Super-Types
SUB-TYPES

Click node rectangle to collapse/expand one level. Click triangle for full recursive collapse/expand. Double-click on a node to open its URL. Hover for description.

BORDERS


NameSuper typeBorder TypeDescription
Business Request Point  Agent Type::Request Point    Operating Asset Type::Operating Exit     Business Service Interface  
Business Service Point  Agent Type::Service Point    Operating Asset Type::Operating Entry     Business Service Interface  
Client Network Port  Technology System::Technology Request Point     Network Interface  
Communication Ports are physical communication points to resource.
They comply with particular physical communication protocols.
They handle service points and request points.
Network Server Port  Technology System::Technology Service Point     Network Interface  
Network Ports are physical communication end points to Networking Systems.
They comply with particular physical communication protocols.
They handle service points and request points.

INTERNAL STRUCTURE


../images/f4be11b15ee1e0fa_f4be145c5ee1e917_i.png