DEFINITION RELATIONSHIPS SEMANTIC TAXONOMY BORDERS INTERNAL STRUCTURE SERIALIZATION CONTENT MANAGEMENT

CLASS OF CLASS OF INDIVIDUAL - System of Systems


Description
System of Systems is a Macro Capability Configuration that combine several System of Resources to deliver a common high level  Business Capability.
Examples:
- Air traffic control system
- Smart city system
- Health Care System
- Search and Resue system (SAR)
- Naval squadron consisting of an aircraft carrier, its escort ships and its C5ISR capabilities.

Functional DomainFacility Asset Architecture


External references  OMG - UAF - CapabilityConfiguration
Super Types  Capability Configuration (from partition:  Systemic Levels of Capability Configuration)  
Dictionary  Dictionary of SysFEAT concepts
Systemic Levels  Macro
Lexical Scope  Architecture Container 
Framework Mapping UAF - Resource Views : CapabilityConfiguration
UAF - Strategy : CapabilityConfiguration
UAF - Operational Views : CapabilityConfiguration

RELATIONSHIPS


Simple Graph Graph & Inheritance Table
Simple Graph

Composition:   Classification:   Specialization:   Instance Of: -->  Enumerated definition:   Syntax:   

SERIALIZATION FORMAT


TEXTUAL SYNTAX RDF

SEMANTIC TAXONOMY


Sub-Types Super-Types
SUB-TYPES

Click node rectangle to collapse/expand one level. Click triangle for full recursive collapse/expand. Double-click on a node to open its URL. Hover for description.

BORDERS


NameSuper typeBorder TypeDescription
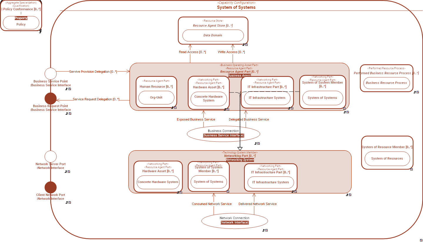
Business Request Point  Agent Type::Request Point    Operating Asset Type::Operating Exit     Business Service Interface  
Business Service Point  Agent Type::Service Point    Operating Asset Type::Operating Entry     Business Service Interface  
Client Network Port  Technology System::Technology Request Point     Network Interface  
Communication Ports are physical communication points to resource.
They comply with particular physical communication protocols.
They handle service points and request points.
Network Server Port  Technology System::Technology Service Point     Network Interface  
Network Ports are physical communication end points to Networking Systems.
They comply with particular physical communication protocols.
They handle service points and request points.

INTERNAL STRUCTURE


../images/46195775560d4ec0_f4be19a15ee1f338_i.png