DEFINITION CONCEPT GRAPH CONCEPT DESCRIPTIONS SERIALIZATION CONTENT MANAGEMENT

CONCEPT DOMAIN - Teams Pattern


DescriptionPattern Domain
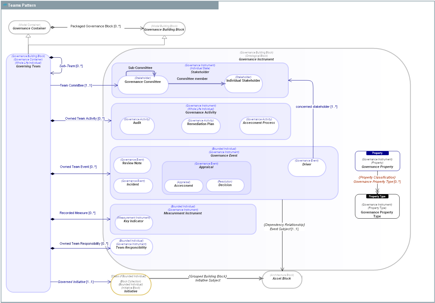
The  Teams Pattern domain defines organization structure and behavior as well as instrurments required to govern Enduring Initiatives.
Any Initiative, (project, enterprise, asset portfolio, privacy insurance, etc.) shall be governed. This includes:
1. Governance Committees in charge of governance. They comprise persons and the role of these individual in the team (architects, auditors, product owner, etc.).
2. Governance Events describe changes that need to be recorded to monitor transformations (décisions, incidents, etc.).
3. Governance Activity(ies) describe all actions that come in response to change events and may results in other change events (workflow, audits, ...).
4. Measurement Instruments provide KPIs (qualification and quantification) on the status of  Undertakings being governed.
External references  OpenGroup - TOGAF - Definitions - Governance
Dictionary  SysFEAT System Operating Framework
Parent Domain  Governance Pattern 
Domain dependencies  4D Composite Knowledge Graph 
  Architecture Assets 
  Architecture Packages 
  Initiative and Transformation Pattern 
  Model Block Packaging 

DOMAIN CONCEPT GRAPH


../images/dc0bed9d5ae95bc0_dc0bedab5ae95beb_i.png

CONCEPT DESCRIPTIONS


ABSTRACT CONCRETE
ConceptDescription
  Appraisal
An  Appraisal is a time bound statement expressed by stakeholders to qualify Asset Blocks with respect to their worth.
Assessments and Decisions are two major types of  Appraisals provided by  SysFEAT.
  Assessment
An  Assessment is the result of the act of judging or assessing an aspect of the enterprise, based on an enterprise description and on the comparison of this description with the actual state of the enterprise.
An  Assessment is made by one or several Stakeholder s.
  Asset Block An  Asset Block is an Architecture Block used to describe the System Operating Framework - SOF of the enterprise and its systems.
  Decision
Decision is a time bound Resolution, agreed upon by Stakeholders, to state what shall or shall not be done regarding a specific Functional Asset.
Architecturally significant decisions that are been made in the organization typically includes:
a) Product selections
b) Justification for major architectural features of projects
c) Standards deviations
d) Standards lifecycle changes
e) Change Request evaluations and approvals
f) Re-use assessments
  Driver Driver is a factor which can have a significant impact on the activities, and goals of an Enterprise or a Management System.
  Governance Activity
Governance Activity is an action done by one or several Stakeholders as part of the governance of an Enduring Initiative.
 Governance Activity(ies) range from assessments, audit, workflows to remediation plans.
  Governance Building Block Governance Building Block is a Model Building Block that is participate to the overarching of transformation Initiatives.
  Governance Container Container of Model Building Blocks used to measure, assess, monitor transformation Initiatives .
  Governance Event
Governance Event is any event that has an impact on the management and governance of an Enduring Initiative.
This includes the result of Assessments, Decisions, recorded Incidents, Drivers, etc.
  Governance Instrument  Governance Instruments include all instruments used to monitor and steer transformation Initiatives. They include incidents, assessments, indicators and their templates.
  Governance Property Governance Property is a Class of Property used to measure Asset Blocks during governance activities.
  Governance Property Type Governance Property Type is a classification of  Governance Propertys.
  Governing Team Governing Team consists of a collection of individuals and resources, including personnel and committees, assembled to effectively oversee the management of an Enduring Initiative.
  Incident The common part of incidents and macro incidents concepts.
  Initiative
An  Initiative is any piece of work that is undertaken or attempted under the responsibility of a Steering Authority.
 Initiatives range from single project to long term initiatives (Enduring Initiative) such as Enterprises.
 Initiatives are sychronized over time using Initiative Milestones.
  Key Indicator Key Indicator is a collection of  Measurement of Architecture Property regarding the valuation, over time, of a Measure Property Type that qualifies a specific Asset Block.
  Measurement Instrument Measurement Instrument is a quantified aspect of the assets of the enterprise (Agent Types,  Behavior Types, Information Assets) used by organizations to guide its transformation and assurance Initiatives.
  Stakeholder
Stakeholder is an individual, team, organization, or classes thereof, having an interest in an Initiative.
 Stakeholders have concerns with respect to the Initiative considered in relation to its environment.

SERIALIZATION FORMAT


TEXTUAL SYNTAX RDF