DEFINITION CONCEPT GRAPH CONCEPT DESCRIPTIONS CONTENT MANAGEMENT

CONCEPT DOMAIN - DODAF2 - SV-2 Systems Resource Flow Description


DescriptionA description of Resource Flows exchanged between systems.
External references  DoDAF2 - SV-2
Dictionary  SysFEAT - DoDAF 2
Parent Domain  DODAF2 - System Viewpoint 

DOMAIN CONCEPT GRAPH


Diagram Graph
../images/9bba9cc35f431279_a39ccb9a60333a6a_i.png

CONCEPT DESCRIPTIONS


Concrete Concepts
ConceptDescription
  Application
An  Application is a Business Software System that provides a set of  Functionality(ies) that End Users see as a single unit.
Essentially  Applications are architectural constructions resulting from the combinaison of the following four criteria:
1) A group of  Functionality that End Users see as a single unit.
2) A managed asset (Managed Application) associated with a budget line in the context of an Application Portfolio.
3) A body of code that is seen by developers as a single unit.
4) A group of deployable software units (Deployable Application Packages) that must be installed together on one or multiple execution nodes (Computing System).
 Application is a Mezzo enterprise asset  that sits between Application System and Application Component in the decomposition of Business Software Systems.
Example: " Payroll" is an  Application that is part an " HR System" which is an Application System.
The "Payroll"  Application includes, among other things, the "Salary and Wage Calculation" Application Component.
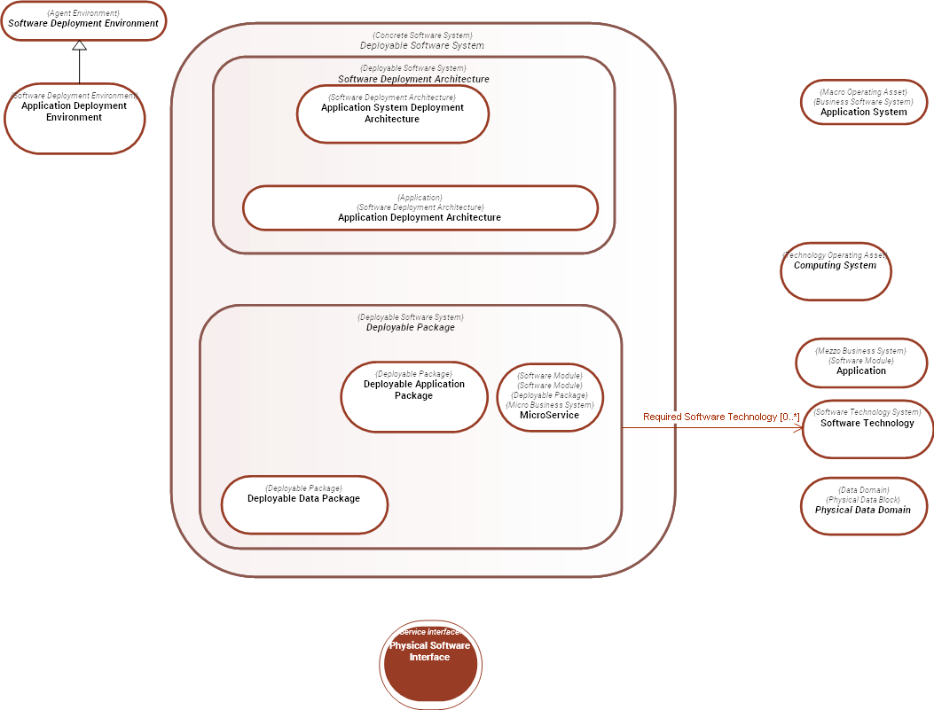
  Application Deployment Architecture
An  Application Deployment Architecture describes one possible deployment configuration of an Application.
It contains Deployable Packages to host, prescribed type of hosting and required  Software Physical Channels (with communication protocols, port numbers...) to communicate with each other.
  Application Deployment Environment An  Application Deployment Environment  describes one possible integration context for an Application Deployment Architecture. It contains the subject application deployment architecture and the partner deployment architectures it must be integrated with, meaning it must communicates with via technical connections (with communication protocols, port numbers...).
  Application System
An  Application System is a Business Software System which is an assembly of multiple Applications or other  Application Systems that, together, fulfill a set of  Macro  Functionality(ies) delivered to Business Operations.
 Application Systems are used in the context of IT Strategic planning to define and evolve other time the hight level structure of the enterprise IT Architecture.
 Application System is a  Macro enterprise asset that sit at the top of Business Software System decomposition hierarchy.
Example: "HR System" is an  Application System whereas "Payroll" is an Application that is part of the "HR system".
  Application System Deployment Architecture
An  Application System Deployment Architecture describes one possible deployment configuration of an Application System.
It contains chosen deployment architectures for component applications and identifies communication protocols (and port numbers) they use to communicate with each other.
  Deployable Application Package
Deployable Application Package  is a split of application code according to deployment criteria at runtime. For example, it may be Front End/Back End or GUI/Business Logic etc..
Each  Deployable Application Package is associated to required Software Technology(ies) (for running) and can host code of several Application Component.
Architects can also prescribe a kind of hosting artefact (IaaS/PaaS cloud service or IT server model).
  Deployable Data Package
Deployable Data Package  represents a data part of an Application that must be hosted and accessed by application services (code) to run.
Each  Deployable Data Package is associated to Required Software Technologys (for data hosting and access) and can host several data structures.
Architect can also prescribes a kind of hosting artefact (IaaS/PaaS cloud service or IT server model).
  MicroService
MicroService is a small autonomous unit of software, emphasizing self-management and lightweightness as the means to improve software agility, scalability, and autonomy.
1)  MicroServices are automous or assembled and orchestrated as components of Applications.
2)  MicroServices can be directly deployed to Computing Systems.  MicroServices are both a logical unit of software and a Deployable Package.
3)  MicroServices owns their own data store and dot not have any shared stores with other components.
 MicroService is a Micro enterprise asset that sits at the lower level of Business Software System decomposition.
  Physical Software Interface
An  Physical Software Interface is a physical specification of an Application Interface to which it adds the following physical characteristics:
1) The software communication protocol which defines the format of the data, the procedures for error handling, and the protocols for data transfer. Examples of software communication protocols include HTTP, SOAP, gRPC,
2) Potential specific target port number.
3) Optional restrictions on source port number to use .
4) Transport protocol (TCP/UDP).
 Physical Software Interfaces can also represent lower lever APIs supported by Software Technology Systems such as DHCP, SMTP, IMAP, LDAP.
  Software Technology
Software Technology is an elementary Software Technology System  used as an enabler by Software Modules.
Examples :
- Application server,
- Message server,
- Storage,
- Business information sharing,
- Operating systems,
- Navigators, etc

Abstract Concepts
ConceptDescription
  Computing System
Computing System is a system that can host and run software code ( Application code or Software Technology code) and to host data.
  Deployable Package Deployable Package is a split of Application code and data according to deployment and runtime purposes.
  Deployable Software System  Deployable Software System is the super-type of all concepts used to describe the deployment of Business Software Systems.
  Physical Data Domain
Physical Data Domain is subset of the metadata of an enterprise’s data store.
For instance, a "Sales"  Physical Data Domain contains a "Client" Table and a "Order" Table.
Each Physical Data Entity in a  Physical Data Domain has CRUD characteristics. For instance, the "Client" Table in the "Sales"  Physical Data Domain, has all CRUD characteristics.
 Physical Data Domains define functional data boundaries used both for Data Allocation to Business Systems (see Resource Agent Store) and data governance for data stewardship (see Data Catalog).
  Software Deployment Architecture
  Software Deployment Environment
Software Deployment Environment describes a possible integration context for a Software Deployment Architecture.
It contains the subject Business Software System deployment architecture and the partner deployment architectures it must be integrated with, meaning it must communicates with via technical connections (with communication protocols, port numbers...).