DEFINITION CONCEPT GRAPH CONCEPT DESCRIPTIONS CONTENT MANAGEMENT

CONCEPT DOMAIN - Operational Assurance


DescriptionPattern Domain
The  Operational Assurance domain provides a framework for systematic and evidence-based methodologies for ensuring that an enterprise's processes, systems, and services consistently meet defined trustworthiness criteria across multiple domains, including privacy, safety, security, business continuity, and quality. It establishes a structured framework for:
1) Trustworthiness - Ensuring that organizational operations demonstrably achieve acceptable levels of dependability, resilience, and compliance with regulatory and stakeholder expectations.
2) Risk-Informed Assurance - Aligning assurance initiatives with risk management to prioritize cost-effective controls while mitigating critical threats.
3) Continuous Validation - Employing monitoring, testing, audits, and performance metrics to verify that assurance objectives are sustainably met.
4) Cross-Domain Integration - Providing a unified approach to assurance that harmonizes domain-specific requirements (e.g., privacy, security, safety) while avoiding redundancy.
5) Stakeholder Confidence - Delivering transparent, auditable evidence to internal and external stakeholders that operational risks are managed effectively.
As an overarching pattern, Operational Assurance enables coherent implementation of Privacy Assurance, Safety Assurance, Security Assurance, Business Continuity Planning, and Quality Assurance by standardizing governance, assessment methodologies, and accountability mechanisms.
Dictionary  Dictionary of SysFEAT concepts
Parent Domain
Domain dependencies  Architecture Assets 
  Enterprise Architecting & Management 
  Initiative and Transformation Pattern 
  Model Block Packaging 
  People & Accountability 
  Policies 
  Risk & Threat 
  System Operating Framework - SOF 

DOMAIN CONCEPT GRAPH


Diagram Graph
../images/fe663dd261817752_fe663ddb61817831_i.png

CONCEPT DESCRIPTIONS


Concrete Concepts
ConceptDescription
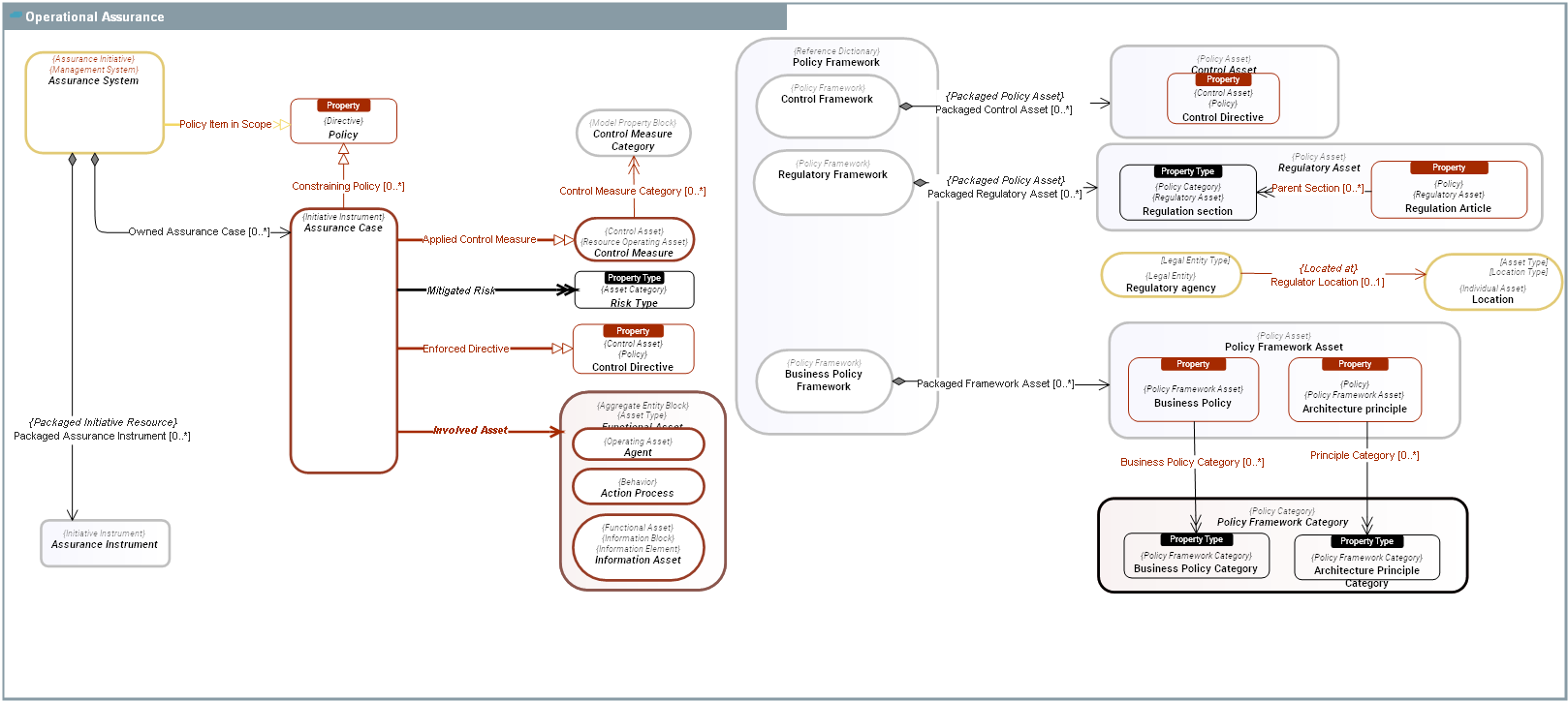
  Architecture principle
 Architecture principles are general guidelines (Policy) that serve as constraints that guide design decisions and shape the overall structure of a system. They:
- Establish boundaries for design choices.
- Ensure consistency across the system
- Promote desired qualities (Condition Property: e.g., scalability, maintainability)
- Align architecture with business goals and requirements
 Architecture principles act as guardrails, helping architects make informed decisions while limiting options to those that best serve systems' efficiency and robustness.
  Architecture Principle Category An  Architecture Principle Category defines a classification of related Architecture principles.
  Business Policy Business Policy is a Policy that is not directly enforceable whose purpose is to govern or guide the enterprise.
  Business Policy Category Business Policy Category defines a classification of related Business Policys.
  Business Policy Framework
  Control Directive
Control Directive is a kind of Policy that provides recommendations on how to comply with Regulation Articles.
Once implemented,  Control Directives enforces any  Regulatory Framework your enterprise has to comply with.
  Control Framework Control Framework is a set of Control Directives originating from Control Directives and their  Regulation Articles.
  Location
Location is a geopolitical location anywhere on the earth.
Examples:
- France
- Paris
- Washington DC
- Cairo
- Buenos-Aires
- Asia
  Policy Framework
Policy Framework is a set of Policy Assets, defined in laws published by governements or in policy frameworks defined by the enterprise.
Both Business Policy Frameworks and Regulatory Frameworks are Policy Framework(ies).
  Policy Framework Asset A Policy Framework Asset is a Policy Asset that is declared in a Business Policy Framework.
  Regulation Article
Compulsory Policy, define by law, that is not directly enforceable whose purpose is guide enterprise activities.
 Regulation Articles are classified by Regulation section in the context of a Regulatory Framework.
  Regulation section
Regulation section is a classification of  Regulation Articles.
 Regulation sections can be themselves organized as a classification hierarchy.
  Regulatory agency Regulatory agency is public or government agency that supervises, through investigative and corrective powers, the application of  Regulatory Frameworks.
  Regulatory Framework

Abstract Concepts
ConceptDescription
  Action Process
An  Action Process is a Behavior that describes a typical course of action intended to produce Outcome Events, through the involvement of Agents as Active Participants.
During its course of action, a process consumes or produces Functional Assets, including Information Assets.
1) It may memorize or access Information Assets from and to its Process Stores.
2) It may receive Functional Assets at its boundary: Outcome Consumptions.
3) It may signal the production of Functional Assets at its boundary: Outcome Productions.
The course of actions of a  Action Process is constrained ( Rule Enforcement) by the application of Behavioral Rules that define what is allowed and not allowed to do.
Within  SysFEAT, we can examine  Action Processes from two distinct perspectives:
a) A conceptual standpoint is provided by Value Streams.
b) A concrete implementation standpoint is provided by Resource Action Processes.
  Agent
An  Agent is an Operating Asset which is able to participate actively to Behaviors, to produce and react to Outcome Events.
1.  Agents participate to Action Processes (Active Participant) and/or conduct Action Processes (Performed Process).
2.  Agents participate to Interaction Process (Scenario Participant) describing how they interact with other  Agents.
These actions and interactions define  Agents boundaries described by Service Interfaces.
  Assurance Case
An  Assurance Case is a claim that a particular enterprise asset or group of Functional Asset adequately mitigates certain identified Risk Types by means of appropriated Control Measures.
An  Assurance Case shall provide confidence that the concerned assets will function as intended in their environment of use.
Privacy Processing Activity(ies), Data Lineages are examples of  Assurance Cases .
  Assurance Instrument
An  Assurance Instrument is a resource or course of actions used by an Assurance System to achieve its objectives.
For instance:
Actions plans are course of actions aimed at solving incidents.
Data Controls are mechanisms used to ensure data quality and data integrity
Privacy Representatives are used to identify national entities in charge of privacy.
  Assurance System
An  Assurance System is a Management System aimed at ensuring enterprise compliance, resilience, and risk mitigation against both internal and external Policys and threats. It encompasses processes, Directives and technologies that work in concert to validate enterprise adherence to policy requirements, industry standards, and internal policies while simultaneously bolstering the enterprise's ability to withstand and adapt to various challenges and disruptions.
ensuring enterprise compliance and resilience against internal and external constraints:
a. Regulation constraints: they defined what is allowed and not allowed by the law (See  Regulation Article).
b. Internal policies and rules constraints: they defined what is allowed and not allowed by the enterprise (see Business Policy).
c. Operational constraints: they maintain operational capacities of the company (maintain ability to produce, maintain quality, ensure product development , ability to hire, to train, etc, see Business Rule).
d. Architectural constraints: they guide design decisions and shape the overall structure of a system (see  Architecture principle).
  Control Asset Control Asset is a Policy Asset that is part of a Control Framework.
  Control Measure Control Measure is a Resource Operating Asset (agent or behavior) that is taken to prevent, eliminate or reduce the occurrence of a hazard that has been identified in the context of an Assurance Case.
  Control Measure Category A category of measure aming at controlling conformity of asset associated to the Assurance Case.
  Functional Asset
 Functional Assets encompasse all  Architecture Asset Types used to describe why and how systems operate/function. This includes the Operating Eco-System where system operates to fulfill these purposes (Agents and their  Behaviors).
 Functional Assets include:
1. Blocks defining results of Behaviors of the enterprise or its sub-systems, that benefit to it internal or external customers : Outcome Event,
2. Blocks used to describe information: Information Asset.
3. Blocks used to describe how the enterprise operates: Operating Assets (Agent, Behavior, Service Interface).
All  Functional Assets are constrained by Policys and are exposed to Risk Types.
  Information Asset
An  Information Asset  represents anything that can be communicated or memorized by an Agent to produce and react to Outcome Events.
An  Information Asset is either an Information Entity or an  Information Property.
The difference lies in their relationship to change and to time. Information Entity(ies) can change over time and have a lifeycle while  Information Propertys are immutable characteristics.
  Policy
Policy is a Directive that is not directly enforceable whose purpose is to govern, guide or constrain the structure and Behavior of Agents in the enterprise.
Policies provide the basis for rules and govern Behaviors carried out by Agents.
  Policy Framework Category  Policy Framework Category is a place holder for Policy Category(ies) that are managed (owned by) in a  Policy Framework.
  Regulatory Asset Regulatory Asset is a Policy Asset that is part of of a Regulatory Framework.
  Risk Type
Risk Type is a distinct category or classification of risk based on its origin, nature, or potential impact. It helps in organizing and addressing different sources of uncertainty or potential harm that an individual, organization, or system might face. By categorizing risks into different types, entities can develop more targeted mitigation strategies and response plans.
Common risk types include Operational Risk Type, Privacy Risk Type, and Compliance Risk Type, among others,