DEFINITION CONCEPT GRAPH CONCEPT DESCRIPTIONS TEXTUAL SYNTAX CONTENT MANAGEMENT

CONCEPT DOMAIN - Data Asset Assurance


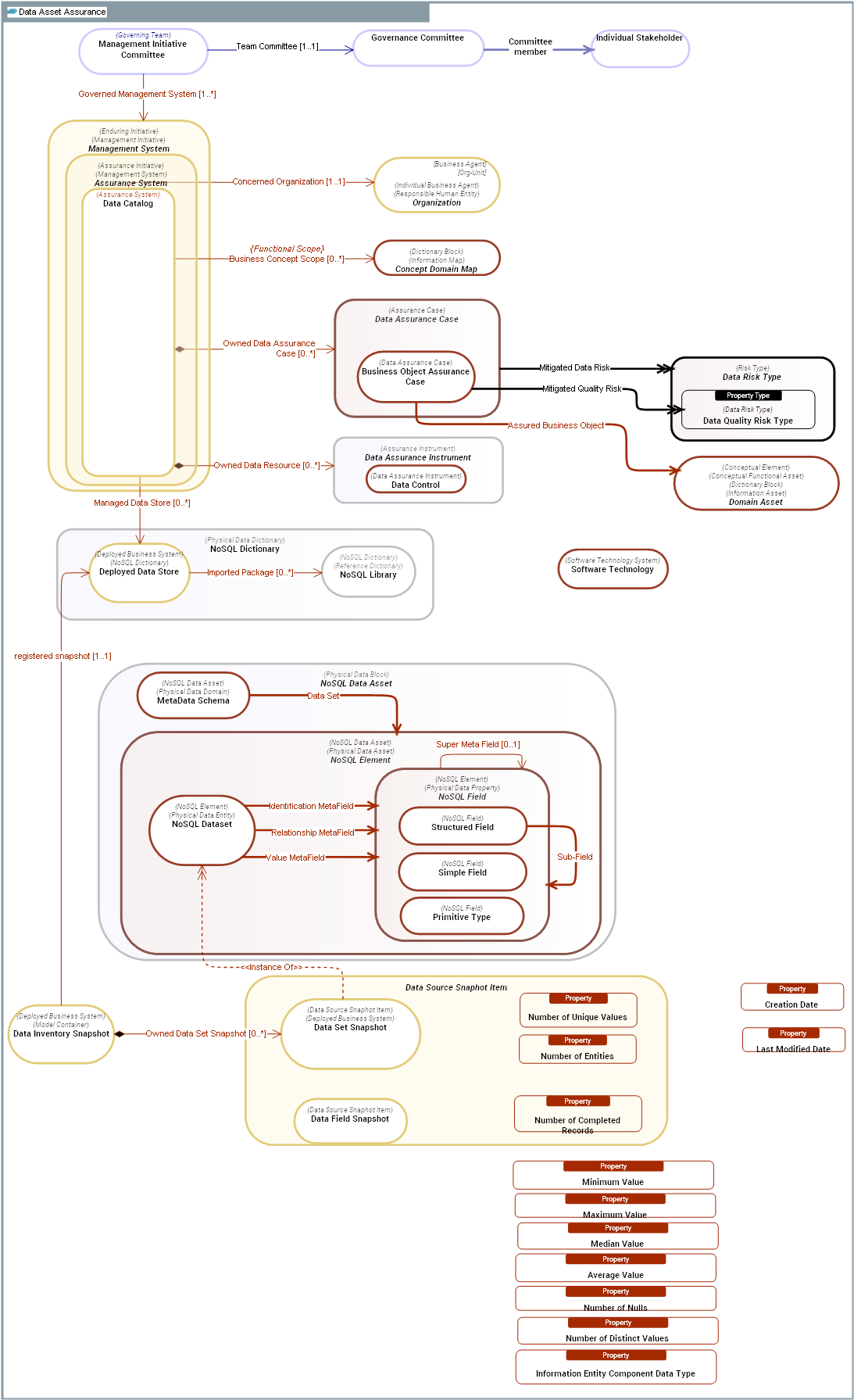
Description Data Asset Assurance establishes trust in the quality of Information Assets by means of Business Object Assurance Cases.
Dictionary  Dictionary of SysFEAT concepts
Parent Domain  Data Governance 
Domain dependencies  Data Governance Core 
  Data Provenance & Reliability Assurance 
  Deployed Facility Assets 
  EA Pattern - Physical Data Domain 
  Enterprise Glossary 
  Model Block Packaging 
  Physical Data Domain 
  SOF - Business System Operating Pattern 

DOMAIN CONCEPT GRAPH


../images/7c3aae72617a2499_23ab2e615da828e5_i.png

CONCEPT DESCRIPTIONS


ABSTRACT CONCRETE
ConceptDescription
  Assurance System
An  Assurance System is a Management System aimed at ensuring enterprise compliance, resilience, and risk mitigation against both internal and external Policys and threats. It encompasses processes, Directives and technologies that work in concert to validate enterprise adherence to policy requirements, industry standards, and internal policies while simultaneously bolstering the enterprise's ability to withstand and adapt to various challenges and disruptions.
ensuring enterprise compliance and resilience against internal and external constraints:
a. Regulation constraints: they defined what is allowed and not allowed by the law (See  Regulation Article).
b. Internal policies and rules constraints: they defined what is allowed and not allowed by the enterprise (see Business Policy).
c. Operational constraints: they maintain operational capacities of the company (maintain ability to produce, maintain quality, ensure product development , ability to hire, to train, etc, see Business Rule).
d. Architectural constraints: they guide design decisions and shape the overall structure of a system (see  Architecture principle).
  Concept Domain Map Concept Domain Map is a top level assembly of Concept Domains that defines the scope of information that Management System is responsible of.
  Conceptual Entity Asset
Conceptual Entity Asset is the representation of any type of tangible or intanglible resource, or its respective state, that is critical for comprehending an enterprise, including its data, resources, and activities.
Similar to any Information Asset, a  Conceptual Entity Asset can be classified into three categories:
1)  Conceptual Entitys denote entities that can change over time.
2) Event Concepts embody the temporal boundaries associated with Conceptual Entitys.
3)  Concept Propertys represent immutable characteristics of Conceptual Entitys.
  Data Assurance Case Data Assurance Case is a structured argument, supported by evidence, intended to justify that a data is acceptably assured relative to a concern (such as quality, safety, security or privacy) in the intended operating environment.
The operating environment includes:
1. Policies related to the use of data in the organization (privacy policy, regulation policy, ...).
2. Data quality policies defined by the organization.
3. Risk to be mitigated in the use, consumption and sharing of data by the organization.
4. Control directives to be followed in the use, consumption and sharing of data by the organization.
  Data Assurance Instrument
Data Assurance Instrument is a resource or course of actions used by an Data Catalog to achieve its objectives.
For instance:
Actions plans are course of actions aimed at solving Data breaches.
Data Controls are mechanisms used to ensure data quality and data integrity
Data Processors are used to processings involved in Data Lineages.
  Data Source Snaphot Item
  Management System
Management System is a mezzo Enduring Initiative within an Enterprise, aimed at creating, maintaining, evaluating, evolving, and operating a collection of essential  Functional Architecture Assets of the Enterprise.
Management System may transcend organisational boundaries and consequently requires an integrated team working under the direction of a Management Initiative Committee.
  NoSQL Data Asset
NoSQL Data Asset is a  Physical Data Asset used for the physical description of data consumed and produced by Software Systems.
 NoSQL Data Assets range from NoSQL Data Schemas to NoSQL Fields.
They are defined in  MetaData Dictionary(ies) and managed in Data Catalogs.
  NoSQL Element
NoSQL Element is Physical Data Asset that represents an element of a physical schema as it will be stored in relational or non relational DBMS (NoSQL, triple store, document store, flat files, etc.).
NoSQL Element is either a NoSQL Dataset or a NoSQL Field.
  NoSQL Field
NoSQL Field is a Physical Data Property that is the specification of the content of a NoSQL Dataset.
 NoSQL Fields can be "reused" by multiple NoSQL Datasets where they play the role of Identification MetaField, Relationship MetaField or Value MetaField.
NoSQL Field can be :
1) a Primitive Type that defines the data type of a field, such as "string" or "integer".
2) a Simple Field that defines a simple value such as "customer name" or "delivery date". Simple Fields are often described by their name, primitive type and length.
3) a Structured Field that defines complex values such as "address".
  Organization
An  Organization is a group of people who share a common purpose and establish a functional division of labor in pursuit of their common purpose.
It is the relationships between its members in the pursuit of their common purpose that give unity and identity to an organization.

TEXTUAL SYNTAX