DEFINITION CONCEPT GRAPH SUB-DOMAINS CONCEPT DESCRIPTIONS CONTENT MANAGEMENT

CONCEPT DOMAIN - Upper Ontology


Description
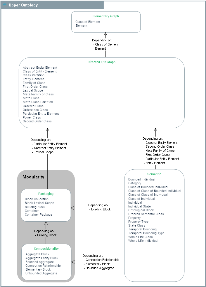
The  Upper Ontology domain encompasses six fundamental domains that establish the foundation for the modeling syntax and semantic.
1) Elementary Graph  defines basic constructs for relating and classifying elements in a directed graph.
2)  Directed E/R Graph defines the elementary constructs for entities and relationships.
3) Packaging defines syntactic constructs used to package reusable entities( Building Blocks) in modules called Containers.
4) Compositionality defines the syntactic constructs used to build  Entity Elements that have an internal structure and boundaries.
5) Packaging defines syntactic constructs used to organize models in modules called  Containers.
6) Semantic defines Bounded Individuals (entities that exists over space and time how they are composed and classified, enabling effective representation of meaning.
Dictionary  Dictionary of SysFEAT patterns
Parent Domain  SysFEAT Foundation Ontology Map 
Domain dependencies  Compositionality 
  Directed E/R Graph 
  Elementary Graph 
  Packaging 

DOMAIN CONCEPT GRAPH


Diagram Graph
../images/3616864f6157d242_361686576157d325_i.png

Name Description
Elementary Graph Pattern Domain
The  Elementary Graph domain defines the basic constructs for relating and classifying Elements in a directed graph.
 SysFEAT is based on a node-centric definition of graph that follows the principal of lexical locality.
It defines the concepts of entity (Entity Element) and relationship (Relationship Element) as specific kinds of nodes.
To implement the principle of locality in graph definitions,  SysFEAT has adopted a layered approach of relationship formalization:
1) It starts by explicitly encoding directed edges as Kuratowski pair ,  <a,b> = { {a}, {a,b} }, represented as: Adjacency List.
2) Adjacency Lists are then reified to create direct relationships between Entity Elements: Relationship Elements.
3) Further structuring of Entity Elements and their Relationship Elements is provided by the Compositionality pattern that layouts the concepts of locality and connections.
Compositionality Pattern Domain
The purpose of the  Compositionality family of concepts is to provide syntactic mechanisms that support the construction of composite Building Blocks.
The  Compositionality pattern handles situations where Building Blocks have an internal structure. Such Building Blocks are called Aggregate Blocks. They are made of internal nested Entity Elements called Aggregate Members. Aggregate Members contextualizes  Building Blocks living outside the Aggregate Block structure (specialization in OMG - Kernel Modeling Language (KerML) is such an  Aggregate Member).
Advanced Aggregate Block features are provided by Bounded Aggregates which hide their internal structure to the outside world by means of a formal boundary (see Connection Relationship).
Semantic
The purpose of the  Semantic pattern is to provide meaning through the definition of Ontological Blocks, described by their Typology Relationship (Classification and Specialization), and their Temporal Sequencing.
- Composition (Whole/Part) combines Individuals to form whole-part hierarchies.
- Classification distributes Ontological Blocks into Ordered Semantic Classes of the same type, through instance->type relationship.
It starts with Ontological Blocks that are classifed by Ordered Semantic Classes and allows for multilevel of classification ( higher-order) of Ordered Semantic Classes by  Class of Classes.
Individuals introduce spatio-temporal concerns in the ontology by representing Ontological Blocks that exist over space and time.
Specialization provides a specialization/generalization relationship between Ordered Semantic Classes.
Packaging
The  Packaging domain defines the core elements of Building Block and Container which provide the basis for building modules.
 Building Blocks are reusable units They have an independent existence. Thereby, they cannot be nested in other structures which would hide their existence (lexical scope). Because of their independent existence, they must be owned by an independent artifact which sole purpose is model management  Containers .  Containers are dedicated to model management:
. They own blocks to which they provide existence.
. They can provide namespace to blocks.
. They have dependencies on other  Containers which blocks have relationships to blocks they packaged.
Directed E/R Graph
The  Directed E/R Graph domain defines the top level constructs of entity (Entity Element) and their relationships (Relationship Element).
It is the second layer of  SysFEAT's graph architecture.
 SysFEAT is based on a node-centric definition of graphs, aligned with practical implementations like adjacency lists in programming
To leverage graph defintions,  SysFEAT has adopted a layered approach of relationship formalization:
1) It starts by explicitly encoding directed edges as set-based constructs: Adjacency List.
2) Adjacency Lists are then reified to create direct relationships between Relationship Elements: Relationship Elements.
3) Further structuring of Entity Elements and their Relationship Elements is provided by the Compositionality pattern that layouts the concepts of locality and connections.
../images/3616864f6157d242_361686576157d325_i.png