DEFINITION CONCEPT GRAPH CONCEPT DESCRIPTIONS SERIALIZATION CONTENT MANAGEMENT

CONCEPT DOMAIN - Compositionality


DescriptionPattern Domain
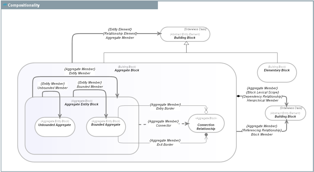
The purpose of the  Compositionality family of concepts is to provide syntactic mechanisms that support the construction of composite Building Blocks.
The  Compositionality pattern handles situations where Building Blocks have an internal structure. Such Building Blocks are called Aggregate Blocks. They are made of internal nested Entitys called Aggregate Members. Aggregate Members contextualizes Building Blocks living outside the Aggregate Block structure (specialization in OMG - Kernel Modeling Language (KerML) is such an Aggregate Member).
Advanced Aggregate Block features are provided by Bounded Aggregates which hide their internal structure to the outside world by means of a formal boundary (see Ordering Connection).
External references  Christensen Institute - Modularity
 DDD - Aggregate
 DDD - Glossary - Entity
 Martin Fowler - Evans Classification
 OpenGroup - OAA - Modularity
 OpenGroup - TOGAF - Definition - Building Block
 Stanford Encyclopedia of Philosophy - Compositionality
 SysFEAT - Modularity.pdf
 Wikipedia - Domain driven design
Dictionary  SysFEAT Upper Ontology
Parent Domain  Upper Ontology 
Domain dependencies  Packaging 

DOMAIN CONCEPT GRAPH


../images/36166b8c6157b6b4_23d5a4e06851391d_i.png

CONCEPT DESCRIPTIONS


ABSTRACT CONCRETE
ConceptDescription
  Aggregate Block An  Aggregate Block is a Building Block which has an internal structure made of Aggregate Members which, through nesting (Membership of -Aggregate Member-), contextualizes/aggregates (Aggregation of -Building Block- ) external Building Blocks within the  Aggregate Block.
  Aggregate Entity Block
An  Aggregate Entity Block is a self-contained and independant Aggregate Block that is not a Ordering Connection.
Examples:
- Operating Eco-System;
  Bounded Aggregate
Bounded Aggregate is an Aggregate Entity Block which hides its internal structure to the outside world by means of formal Borders.
The only way to access a  Bounded Aggregate is through its formal Borders, which ensures the aggregate's internal consistency.
The Borders of a  Bounded Aggregate is determined by the Ordering Connections it can participate to.
Within a  Bounded Aggregate structure, Bounded Members can be linked together through Ordering Connectors.
The nature of Ordering Connectors is given by their associated Ordering Connection.
Examples:
- Action Process Typees are bounded by their start and end events (see Behavioral Event).
- Applications are bounded by their APIs borders (API Service Point and API Request Point).
  Building Block
Building Block is an autonomous Entity that contributes to the makeup of other  Building Blocks.
 Building Blocks can be either reusable entities (packaged in Containers) or be local to the Aggregate Block that references them (see Block Lexical Scope and Hierarchical Member).
Examples:
Functionality(ies), Business Process(es), Data Entity(ies), Tags, ARE  Building Blocks.
- Process Steps or  Attributes of a data entity ARE NOT  Building Blocks. They are members on an internal structure (see Aggregate Member).
  Elementary Block An  Elementary Block is a Building Block which doesn't have an internal structure.
  Ordering Connection
An  Ordering Connection is an Aggregate Block that defines possible connections between the Borders of two or more Bounded Aggregates.
Examples:
  Unbounded Aggregate
An  Unbounded Aggregate is an Aggregate Entity Block that does not have boundaries and, thereby, that cannot participate to Ordering Connections.
Examples:

SERIALIZATION FORMAT


TEXTUAL SYNTAX RDF