IDENTITYDIAGRAM MAPPING EXTERNAL REFERENCES

IDENTITY - ArchiMate - Generic Metamodel


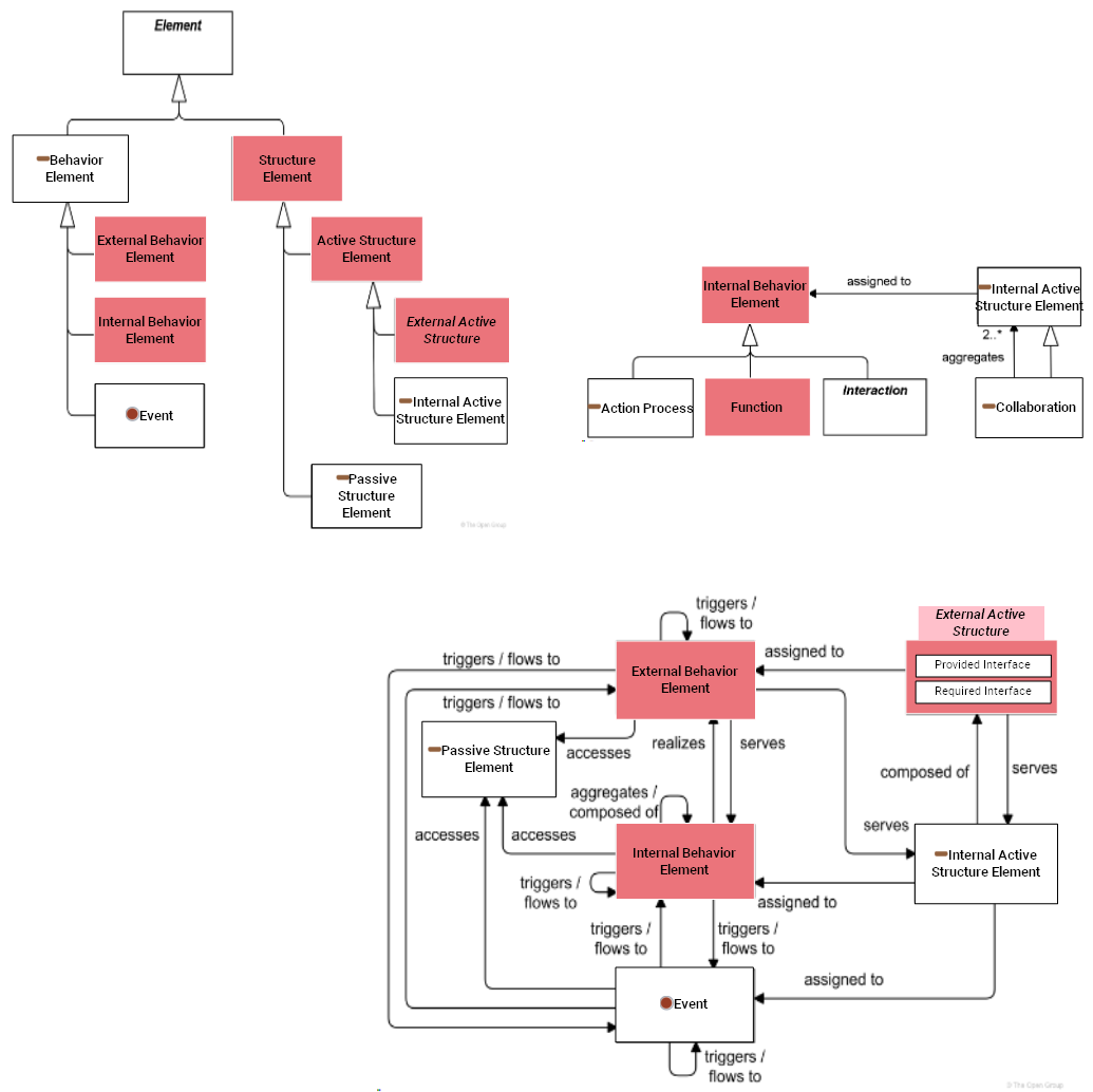
DescriptionThe relationships shown in the metamodel figures are not to be confused with ArchiMate relationships. They are metamodel relationships expressing the structure of the language rather than a model in the language.
ReferencesOpenGroup - ArchiMate - Generic-Metamodel
Parent Mapping ArchiMate Mapping

../images/a9c7b74b67167d00_a9c7b9d5671680e3_i.png

MAPPED ENTITIES


Framework ConceptFramework DefinitionSysFEAT ConceptSysFEAT Definition
 Action Process Type   Action Process Type
An  Action Process Type is a Behavior Type that describes a typical course of action intended to produce Outcomes, through the involvement of Agent Types as Active Participants.
During its course of action, a process consumes or produces Functional Assets, including Information Assets.
1) It may memorize or access Information Assets from and to its Process Stores.
2) It may receive Functional Assets at its boundary: Outcome Consumptions.
3) It may signal the production of Functional Assets at its boundary: Outcome Productions.
The course of actions of a  Action Process Type is constrained ( Rule Enforcement) by the application of Behavioral Rules that define what is allowed and not allowed to do.
Within  SysFEAT, we can examine  Action Process Typees from two distinct perspectives:
a) A conceptual standpoint is provided by Value Streams.
b) A concrete implementation standpoint is provided by Resource Action Processes.

References:
ISO 15926 - ClassOfActivity
ISO 9000 - 3.4.1 - Process
Merriam Webster - Process
OMG - BPMN - Process
OMG - UAF - Process
OMG - UML - Activity
OpenGroup - ArchiMate - Process
Russell Ackoff - System of Concepts - Process
WordNet - Process
 Active Structure Element
 Behavior Element
References:
OpenGroup - ArchiMate - Behavior-Elements
  Behavior Type
Behavior Type is an Operating Asset Type that describes any action or reaction of an Agent Type to external or internal Behavioral Events.  Behavior Types include Action Process Typees (action), Interaction Process Types (stories) or interactions (Service Interface).
The course of actions of a  Behavior Type is constrained ( Rule Enforcement) by the application of Behavioral Rules that define what is allowed and not allowed to do.

References:
ISO 15926 - ClassOfActivity
OMG - KerML - Behavior
OMG - UML - Behavior
OpenGroup - ArchiMate - Behavior-Elements
Russell Ackoff - System of Concepts - Behavior
WordNet - Behavior and Activity
 Collaboration   Agent Type
An  Agent Type is an Operating Asset Type which is able to participate actively to Behavior Types, to produce and react to Outcome Events.
1.  Agent Types participate to Action Process Typees (Active Participant) and/or conduct Action Process Typees (Performed Process).
2.  Agent Types participate to Interaction Process Type (Scenario Participant) describing how they interact with other  Agent Types.
These actions and interactions define  Agent Types boundaries described by Service Interfaces.

References:
Christensen Institute - Modularity
ISO 15926 - ClassOfPossibleRoleAndDomain
OMG - KerML - Structure
OMG - UML - EncapsulatedClassifier
OpenGroup - ArchiMate - Internal Active Structure Element
OpenGroup - OAA - Modularity
OpenGroup - TOGAF - Definition - System
Russell Ackoff - System of Concepts - Abstract System
WordNet - Agent

Collaboration is not directly represented in SysFEAT.

Rational:
Collaboration is represented as a composite Agent in SysFEAT

 Event
References:
OpenGroup - ArchiMate - Event
  Behavioral Event
Behavioral Event is a Temporal Bounding Type that establishes a temporal connection between Behavior Types.
Behavioral Event connects a Predecessor  Behavioral Event, to a Successor  Behavioral Event.

References:
ISO 15926 - ClassOfEvent
OpenGroup - ArchiMate - Event
Russell Ackoff - Choice & Communication - Signal
Russell Ackoff - System of Concepts - System Changes
WordNet - Change
 Exernal Behavior Element (Service)   Service Interface Service Interface is an interaction Behavior Type that describes a typical course of Flow Connections, coordinated by Behavioral Events and Outcome Events, and intended to produce Outcomes through the involvement of Agent Types.
References:
OpenGroup - ArchiMate - Service
OpenGroup - IT4IT - Defining Service Reference Architecture
 External Active Structure

External Active Structure is not directly represented in SysFEAT.

Rational:
SEA
F does not differentiate between internal and external active structures, as the External Active Structure classification contains only one subtype: Interface. Instead, SEAF focuses on two interface types: the provider interface for service delivery and the requester interface for service consumption.

 External Behavior Element

External Behavior Element is not directly represented in SysFEAT.

Rational:
SEAMF does not distinguish between internal and external behaviors. The classification of External Behavior Elements is redundant, as it contains only a single subtype: Service.

 Function

Function is not directly represented in SysFEAT.

Rational:
ArchiMate's definition of Function as a collection of behaviors lacks sufficient distinction from its definition of Process. SEAMF addresses this by introducing the concept of Process Family - a classification category rather than a behavioral element.

 Internal Active Structure Element   Agent Type
An  Agent Type is an Operating Asset Type which is able to participate actively to Behavior Types, to produce and react to Outcome Events.
1.  Agent Types participate to Action Process Typees (Active Participant) and/or conduct Action Process Typees (Performed Process).
2.  Agent Types participate to Interaction Process Type (Scenario Participant) describing how they interact with other  Agent Types.
These actions and interactions define  Agent Types boundaries described by Service Interfaces.

References:
Christensen Institute - Modularity
ISO 15926 - ClassOfPossibleRoleAndDomain
OMG - KerML - Structure
OMG - UML - EncapsulatedClassifier
OpenGroup - ArchiMate - Internal Active Structure Element
OpenGroup - OAA - Modularity
OpenGroup - TOGAF - Definition - System
Russell Ackoff - System of Concepts - Abstract System
WordNet - Agent
 Internal Active Structure Element   Agent Type
An  Agent Type is an Operating Asset Type which is able to participate actively to Behavior Types, to produce and react to Outcome Events.
1.  Agent Types participate to Action Process Typees (Active Participant) and/or conduct Action Process Typees (Performed Process).
2.  Agent Types participate to Interaction Process Type (Scenario Participant) describing how they interact with other  Agent Types.
These actions and interactions define  Agent Types boundaries described by Service Interfaces.

References:
Christensen Institute - Modularity
ISO 15926 - ClassOfPossibleRoleAndDomain
OMG - KerML - Structure
OMG - UML - EncapsulatedClassifier
OpenGroup - ArchiMate - Internal Active Structure Element
OpenGroup - OAA - Modularity
OpenGroup - TOGAF - Definition - System
Russell Ackoff - System of Concepts - Abstract System
WordNet - Agent
 Internal Behavior Element

Internal Behavior Element is not directly represented in SysFEAT.

Rational:
SEAMF does not distinguish between internal and external behaviors. The classification of External Behavior Elements is redundant, as it contains only a single subtype: Service.

 Passive Structure Element
References:
OpenGroup - ArchiMate - Passive-Structure-Elements
  Information Asset
An  Information Asset  represents anything that can be communicated or memorized by an Agent Type to produce and react to Outcome Events.
An  Information Asset is either an Information Entity or an  Information Property.
The difference lies in their relationship to change and to time. Information Entity(ies) can change over time and have a lifeycle while  Information Propertys are immutable characteristics.

References:
OpenGroup - ArchiMate - Passive-Structure-Elements
 Provided Interface   Request Point
References:
OpenGroup - ArchiMate - Interface
 Required Interface   Service Point
References:
OpenGroup - ArchiMate - Interface
 Structure Element

Structure Element is not directly represented in SysFEAT.

Rational:
SEAMF employs a unique methodology to categorize functional assets (known as elements in ArchiMate). In this framework, the differentiation between Passive and Active structures is context-dependent. An object can assume a passive role in one process, serving as the subject of transformation, while acting as an active agent of change in another.

EXTERNAL REFERENCES


Framework referenceSysFEAT Description
 OpenGroup - ArchiMate - Behavior-Elements


  Behavior Type
Behavior Type is an Operating Asset Type that describes any action or reaction of an Agent Type to external or internal Behavioral Events.  Behavior Types include Action Process Typees (action), Interaction Process Types (stories) or interactions (Service Interface).
The course of actions of a  Behavior Type is constrained ( Rule Enforcement) by the application of Behavioral Rules that define what is allowed and not allowed to do.


  Individual Behavior
An  Individual Behavior is an actual instance of Behavior Type that is bounded in time.
 OpenGroup - ArchiMate - Event   Behavioral Event
Behavioral Event is a Temporal Bounding Type that establishes a temporal connection between Behavior Types.
Behavioral Event connects a Predecessor  Behavioral Event, to a Successor  Behavioral Event.





  Individual Event
An  Individual Event is a Temporal Bounding that establishes a temporal connection between Individual Behaviors.
An  Individual Event connects a Previous Behavioral Event, to a Next Behavioral Event.
 OpenGroup - ArchiMate - Passive-Structure-Elements   Information Asset
An  Information Asset  represents anything that can be communicated or memorized by an Agent Type to produce and react to Outcome Events.
An  Information Asset is either an Information Entity or an  Information Property.
The difference lies in their relationship to change and to time. Information Entity(ies) can change over time and have a lifeycle while  Information Propertys are immutable characteristics.