IDENTITYDIAGRAM MAPPING EXTERNAL REFERENCES

IDENTITY - ArchiMate - Application Layer


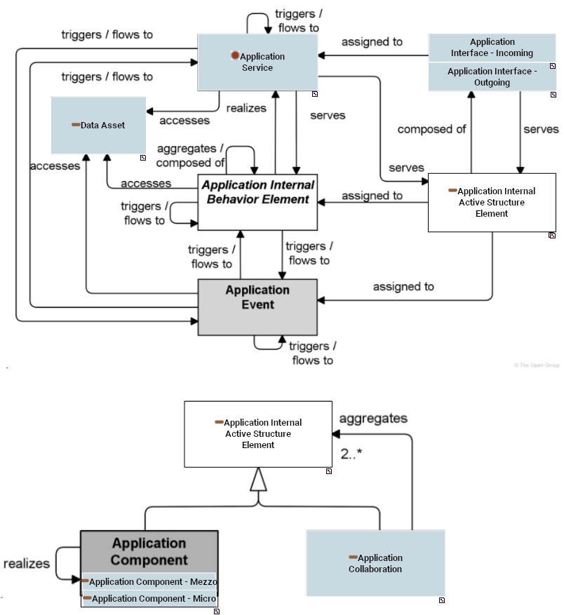
DescriptionThe Application Layer elements are typically used to model the Application Architecture that describes the structure, behavior, and interaction of the applications of the enterprise.
ReferencesOpenGroup - ArchiMate - Layer - Application Layer
Parent Mapping ArchiMate Mapping

../images/a9c7aace671671e5_a9c7adb46716743d_i.png

MAPPED ENTITIES


Framework ConceptFramework DefinitionSysFEAT ConceptSysFEAT Definition
 Application Collaboration
References:
OpenGroup - ArchiMate - Application-Collaboration
  Application System
An  Application System is a Business Software System which is an assembly of multiple Applications or other  Application Systems that, together, fulfill a set of  Macro  Functionality(ies) delivered to Business Operations.
 Application Systems are used in the context of IT Strategic planning to define and evolve other time the hight level structure of the enterprise IT Architecture.
 Application System is a  Macro enterprise asset that sit at the top of Business Software System decomposition hierarchy.
Example: "HR System" is an  Application System whereas "Payroll" is an Application that is part of the "HR system".

References:
C4 Model - Supplementary diagrams - System Landscape diagram
OpenGroup - ArchiMate - Application-Collaboration
 Application Component - Mezzo
References:
OpenGroup - ArchiMate - Application Component
  Application
An  Application is a Business Software System that provides a set of  Functionality(ies) that End Users see as a single unit.
Essentially  Applications are architectural constructions resulting from the combinaison of the following four criteria:
1) A group of  Functionality that End Users see as a single unit.
2) A managed asset (Managed Application) associated with a budget line in the context of an Application Portfolio.
3) A body of code that is seen by developers as a single unit.
4) A group of deployable software units (Deployable Application Packages) that must be installed together on one or multiple execution nodes (Computing System).
 Application is a Mezzo enterprise asset  that sits between Application System and Application Component in the decomposition of Business Software Systems.
Example: " Payroll" is an  Application that is part an " HR System" which is an Application System.
The "Payroll"  Application includes, among other things, the "Salary and Wage Calculation" Application Component.

References:
C4 Model - Software System
Martin Fowler - Application Boundary
Microsoft - Architecture Design - Architecture Styles
OMG - UAF - Software
OpenGroup - ArchiMate - Application Component
OpenGroup - TOGAF - Definition - Application Component
OpenGroup - TOGAF - Enterprise Metamodel - Physical Application Component
 Application Component - Micro
References:
OpenGroup - ArchiMate - Application Component
  MicroService
MicroService is a small autonomous unit of software, emphasizing self-management and lightweightness as the means to improve software agility, scalability, and autonomy.
1)  MicroServices are automous or assembled and orchestrated as components of Applications.
2)  MicroServices can be directly deployed to Computing Systems.  MicroServices are both a logical unit of software and a Deployable Package.
3)  MicroServices owns their own data store and dot not have any shared stores with other components.
 MicroService is a Micro enterprise asset that sits at the lower level of Business Software System decomposition.

References:
C4 Model - Level 2 - Container Diagram
C4 Model - Level 3 - Component Diagram
Martin Fowler - Micro-Service
Microsoft - Architecture Design - Microservice architecture style
OpenGroup - ArchiMate - Application Component
 Application Interface - Incoming   API Service Point
References:
OpenGroup - ArchiMate - Application Interface
 Application Interface - Outgoing   API Request Point
References:
OpenGroup - ArchiMate - Application Interface
 Application Internal Active Structure Element
References:
OpenGroup - ArchiMate - Application Internal Active Structure Element
  Business Software System
Business Software System is a Business System used by Business Operations, that represents all granularities of software - ranging from MicroServices to enterprise wide Application Systems - used by Business Operations.
All  Business Software Systems share the following characteristics:
1) They provide  Functionalitys.
2) They expose APIs (Application Interfaces) through which they deliver Information Outcome Events.
3) They handle datastores defined by Physical Data Domains.
4) They perform and participate to System Processes.

References:
OMG - UAF - Software
OpenGroup - ArchiMate - Application Internal Active Structure Element
OpenGroup - ArchiMate - Layer - Application Layer
UCF Glossary - Software Asset
 Application Internal Active Structure Element
References:
OpenGroup - ArchiMate - Application Internal Active Structure Element
  Business Software System
Business Software System is a Business System used by Business Operations, that represents all granularities of software - ranging from MicroServices to enterprise wide Application Systems - used by Business Operations.
All  Business Software Systems share the following characteristics:
1) They provide  Functionalitys.
2) They expose APIs (Application Interfaces) through which they deliver Information Outcome Events.
3) They handle datastores defined by Physical Data Domains.
4) They perform and participate to System Processes.

References:
OMG - UAF - Software
OpenGroup - ArchiMate - Application Internal Active Structure Element
OpenGroup - ArchiMate - Layer - Application Layer
UCF Glossary - Software Asset
 Application Service
References:
OpenGroup - ArchiMate - Application Service
  Application Interface
An  Application Interface is a Business Service Interface that occurs between Business Software Systems.
The interface is described by messages exchanged between endpoints (provider, consumer..).

References:
EIP - messaging
Martin Fowler - API Design
Martin Fowler - Richardson Maturity Model
Microsoft - Architecture Design - RESTful web API design
OpenGroup - ArchiMate - Application Service
OpenGroup - IT4IT - Defining Service Reference Architecture
 Data Asset   Data Asset
Data Asset  represents the abstract structure of any kind of data that can be processed and memorized by a Business Software System.
Data Asset is either a Data Entity or a  Data Property.
Only Data Entitys can have identity and states.  Data Propertys only handle raw data.
 Data Assets are managed in Data Catalogs.

References:
NIST - Data Asset
UCF Glossary - Data
UCF Glossary - Data Element

EXTERNAL REFERENCES


Framework referenceSysFEAT Description
 OpenGroup - ArchiMate - Application Component   Application
An  Application is a Business Software System that provides a set of  Functionality(ies) that End Users see as a single unit.
Essentially  Applications are architectural constructions resulting from the combinaison of the following four criteria:
1) A group of  Functionality that End Users see as a single unit.
2) A managed asset (Managed Application) associated with a budget line in the context of an Application Portfolio.
3) A body of code that is seen by developers as a single unit.
4) A group of deployable software units (Deployable Application Packages) that must be installed together on one or multiple execution nodes (Computing System).
 Application is a Mezzo enterprise asset  that sits between Application System and Application Component in the decomposition of Business Software Systems.
Example: " Payroll" is an  Application that is part an " HR System" which is an Application System.
The "Payroll"  Application includes, among other things, the "Salary and Wage Calculation" Application Component.


  Application Component
An  Application Component is a functionnal unit of software (java class, COBOL Program, Batch) that is  a consistent, indivisible unit of processing of an Application producing and consuming its Information Outcome Events though APIs (Application Interface).
a)  Application Components are assembled and orchestrated in Applications.
b)  Application Components cannot be directly deployed to Computing Systems: they need to be organized in Deployable Application Packages.
 Application Component is a Micro enterprise asset that sits at the lowest level of Business Software System decomposition.
Example: the "Salary and Wage Calculation" component is an  Application Component that is part of the "Payroll" Application.








  MicroService
MicroService is a small autonomous unit of software, emphasizing self-management and lightweightness as the means to improve software agility, scalability, and autonomy.
1)  MicroServices are automous or assembled and orchestrated as components of Applications.
2)  MicroServices can be directly deployed to Computing Systems.  MicroServices are both a logical unit of software and a Deployable Package.
3)  MicroServices owns their own data store and dot not have any shared stores with other components.
 MicroService is a Micro enterprise asset that sits at the lower level of Business Software System decomposition.
 OpenGroup - ArchiMate - Application Internal Active Structure Element





  Business Software System
Business Software System is a Business System used by Business Operations, that represents all granularities of software - ranging from MicroServices to enterprise wide Application Systems - used by Business Operations.
All  Business Software Systems share the following characteristics:
1) They provide  Functionalitys.
2) They expose APIs (Application Interfaces) through which they deliver Information Outcome Events.
3) They handle datastores defined by Physical Data Domains.
4) They perform and participate to System Processes.
 OpenGroup - ArchiMate - Application Service   Application Interface
An  Application Interface is a Business Service Interface that occurs between Business Software Systems.
The interface is described by messages exchanged between endpoints (provider, consumer..).



 OpenGroup - ArchiMate - Application-Collaboration


  Application System
An  Application System is a Business Software System which is an assembly of multiple Applications or other  Application Systems that, together, fulfill a set of  Macro  Functionality(ies) delivered to Business Operations.
 Application Systems are used in the context of IT Strategic planning to define and evolve other time the hight level structure of the enterprise IT Architecture.
 Application System is a  Macro enterprise asset that sit at the top of Business Software System decomposition hierarchy.
Example: "HR System" is an  Application System whereas "Payroll" is an Application that is part of the "HR system".