| Description | Pattern Domain The EA Pattern - Technology Operating Pattern is used to describe the common features of Technology Operating Assets. |
|---|---|
| External references |
OpenGroup - ArchiMate - Layer - Technology Layer |
| Dictionary |
Dictionary of SysFEAT concepts |
| Parent Domain | |
| Domain dependencies |
Asset Portfolio Pattern
Policies
Resource System Operating Framework (R-SOF)
Risk & Threat |
| Concept | Description |
|---|---|
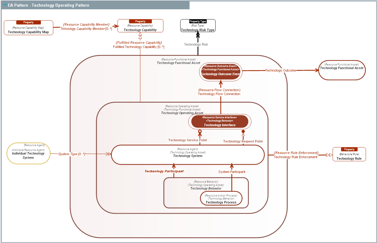
Technology Capability Map |
Family of Technology Capabilitys used to scope technology portfolios. |
Technology Process |
A Technology Process is a Action Process that describes a typical course of action intended to produce Technology Outcome Events, through the involvement of Technology Systems (System Participant). During its course of action, a Technology Process consumes or produces Technology Objects: 1) It may memorize or access Technology Objects from and to its Process Stores. 2) It may receive Technology Objects at its boundary: Triggering Technology Outcome Events. 3) It may signal the production of Technology Objects at its boundary: Produced Technology Outcome Events. The course of actions of a Technology Process is constrained by the application of rules (Operating Rule Enforcement) that define what is allowed and not allowed to do. |
Technology Risk Type |
A Technology Risk Type refers to a distinct category or classification of risk associated to the use of Technology Systems. |
Technology Rule |
| Concept | Description |
|---|---|
Individual Technology System |
An Individual Technology System is an Individual Agent which produces Technology Outcome Events through Technology Interfaces. Individual Technology Systems are enablers of Business Systems. They do not directly deliver Business Outcomes to internal or external customers. They deliver Technology Outcome Events required by Business Systems to operate. |
Technology Behavior |
A Technology Behavior is a that describes any action or reaction of an Agent to external or internal Events. Behaviors include Processes (action), Interaction Scenarios (stories) or interactions (Service Interface). |
Technology Capability |
A Technology Capability is a Resource Capability offered by Technology Systems and aimed at producing Technology Outcome Events. Technology Capabilitys define WHAT Technology Capabilitys can do, They are used to understand whether two types of Technology Capabilitys are fundamentally doing the same thing. They are also used in Software System ArcOps to identify where there are redundancies in Technology Portfolios. |
Technology Functional Asset |
Technology Functional Assets encompasse all Resource Functional Assets used to describe why and how specify technologies function to support Business Systems. This includes the purposes of Technology Systems (Technology Capability) and the way these system operates: their Behaviors (Technology Behavior). Technology Functional Assets include: 1. Assets defining results of Technology Behavior that benefit to it internal or external Business Systems : Technology Outcome Event, 2. Assets used to describe the capabilities of Technology Operating Asset: Technology Capabilitys, 3. Assets used to describe how technologies operates: Technology Operating Assets (Technology Systems, Technology Processes, Technology Interfaces). All Technology Functional Assets are constrained by Policys and are exposed to Technology Risk Types. |
Technology Interface |
A Technology Interface is a Resource Service Interface that describes a typical course of interactions intended to produce Technology Outcome Events, through the involvement of Technology Systems.
|
Technology Operating Asset |
A Technology Operating Asset is an Operating Asset that describes the way Technology Outcome Events are produced and consumed: how technologies (Behaviors) and by whom (Technology System). Technology Operating Assets include Technology Systems and their Behaviors (Technology Processes, Technology Interfaces and Interaction Scenarios). |
Technology Outcome Event |
A Technology Outcome Event is an Outcome Event that indicates the availability of an expected change in the state of some Technology Functional Asset produced by a Technology System . |
Technology System |
A Technology System is a Resource Agent which produces and reacts to Technology Outcome Events through Technology Interfaces. Technology Systems are enablers of Business Systems. They do not directly deliver Business Outcome Events to internal or external customers. They deliver Technology Outcome Events required by Business Systems to operate. |