DEFINITION RELATIONSHIPS SEMANTIC TAXONOMY BORDERS INTERNAL STRUCTURE SERIALIZATION CONTENT MANAGEMENT

CLASS OF CLASS OF INDIVIDUAL - Facility


Description
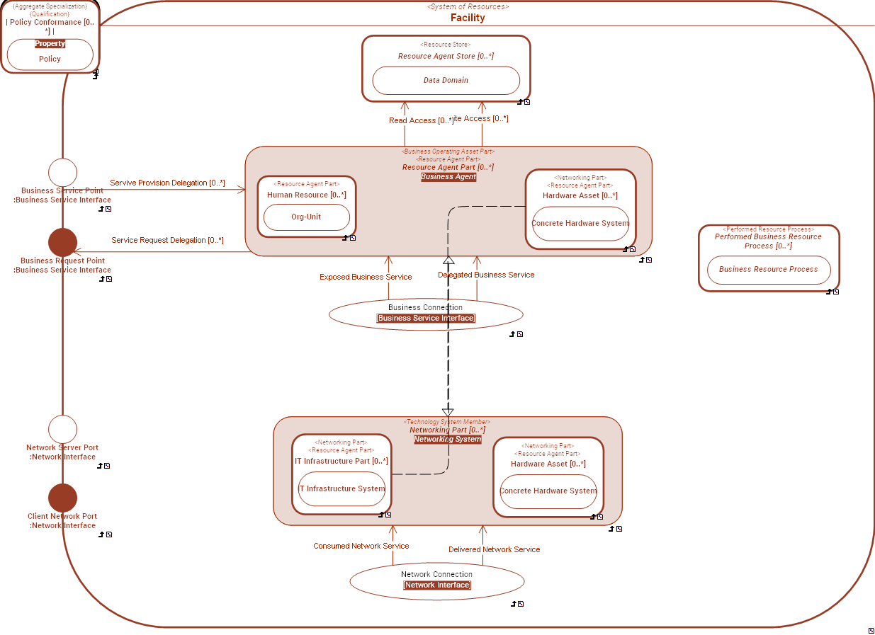
Facility is a class of System of Resources that represents the physical infrastructure (e.g., buildings, plants, warehouses, offices, or laboratories) that houses personnel, equipment, and processes, enabling enterprise's activities.
Examples:
- Data Center
- Factory
- Outlet
- Outdoors construction

Functional DomainFacility Asset Architecture


External references  OMG - UAF - Facility
 OpenGroup - ArchiMate - Facility
 UCF Glossary - Facility
 WordNet - Facility
Super Types  System of Resources  
Dictionary  Dictionary of SysFEAT concepts
Systemic Levels  Mezzo
Lexical Scope  Architecture Container 

RELATIONSHIPS


Simple Graph Graph & Inheritance Table
Simple Graph

Composition:   Classification:   Specialization:   Instance Of: -->  Enumerated definition:   Syntax:   

SERIALIZATION FORMAT


TEXTUAL SYNTAX RDF

SEMANTIC TAXONOMY


Sub-Types Super-Types
SUB-TYPES

Click node rectangle to collapse/expand one level. Click triangle for full recursive collapse/expand. Double-click on a node to open its URL. Hover for description.

BORDERS


NameSuper typeBorder TypeDescription
Business Request Point  Agent Type::Request Point    Operating Asset Type::Operating Exit     Business Service Interface  
Business Service Point  Agent Type::Service Point    Operating Asset Type::Operating Entry     Business Service Interface  
Client Network Port  Technology System::Technology Request Point     Network Interface  
Communication Ports are physical communication points to resource.
They comply with particular physical communication protocols.
They handle service points and request points.
Network Server Port  Technology System::Technology Service Point     Network Interface  
Network Ports are physical communication end points to Networking Systems.
They comply with particular physical communication protocols.
They handle service points and request points.

INTERNAL STRUCTURE


../images/f4be0e865ee1d53b_d4a6f68362e07a08_i.png